Từng là biểu tượng sức mạnh được nhiều thợ đào ao ước, GH/s (Gigahashes per second) giờ đây chỉ còn là một phần nhỏ bé trong tổng Hash Rate khổng lồ của mạng Bitcoin. Để anh em hình dung, mạng lưới này đã đạt mốc trên 1 Zettahash/s (ZH/s) vào tháng 1 năm 2026, và dù có điều chỉnh gần đây, nó vẫn duy trì ở mức exahash/giây (EH/s) cực khủng. Vậy chính xác GH/s Bitcoin là gì và vai trò thực sự của nó trong thế giới đào coin hiện đại? Bài viết này của Ema Crypto sẽ cùng bạn “mổ xẻ” mọi thứ để không bỏ lỡ thông tin quan trọng nào.
GH/s Bitcoin là gì?
Khi nhắc đến GH/s Bitcoin, chúng ta đang nói về một đơn vị đo lường không thể thiếu trong hoạt động đào Bitcoin và các đồng tiền điện tử sử dụng cơ chế Proof-of-Work (PoW). GH/s là viết tắt của Gigahashes per second, hay gigahash mỗi giây. Nó cho biết số lượng phép tính hash (hay còn gọi là hàm băm) mà một thiết bị đào hoặc toàn bộ mạng lưới có thể thực hiện trong một giây.
Cụ thể, 1 GH/s bằng 1.000.000.000 (một tỷ) hash mỗi giây. Đây là thước đo trực tiếp sức mạnh tính toán, cho thấy khả năng giải quyết các bài toán mật mã mà máy đào Bitcoin cần làm để xác thực giao dịch và thêm các khối (block) mới vào blockchain. Đây là một phần không thể thiếu của PoW, giúp đảm bảo mạng lưới luôn an toàn và minh bạch.
Đơn vị hash rate: Từ kH/s đến ZH/s
Trong thế giới đào coin, sức mạnh tính toán đã tăng trưởng chóng mặt, khiến chúng ta cần nhiều đơn vị đo lường khác nhau để diễn tả đúng cái sức mạnh băm khủng khiếp ấy. GH/s chỉ là một trong số đó. Để anh em dễ hình dung hơn, dưới đây là hệ thống các đơn vị Hash Rate từ nhỏ đến lớn:
| Đơn vị hash rate | Giá trị tương ứng (hashes/giây) | Mối quan hệ chuyển đổi |
|---|---|---|
| kH/s (kilohash/s) | 1.000 hashes/s | |
| MH/s (megahash/s) | 1.000.000 hashes/s | 1 MH/s = 1.000 kH/s |
| GH/s (gigahash/s) | 1.000.000.000 hashes/s | 1 GH/s = 1.000 MH/s |
| TH/s (terahash/s) | 1.000.000.000.000 hashes/s | 1 TH/s = 1.000 GH/s |
| PH/s (petahash/s) | 1.000.000.000.000.000 hashes/s | 1 PH/s = 1.000 TH/s |
| EH/s (exahash/s) | 1.000.000.000.000.000.000 hashes/s | 1 EH/s = 1.000 PH/s |
| ZH/s (zettahash/s) | 1.000.000.000.000.000.000.000 hashes/s | 1 ZH/s = 1.000 EH/s |
Có thể thấy, GH/s là một đơn vị khá lớn, nhưng khi so sánh với TH/s, EH/s hay ZH/s, nó lại thành tí hon. Ở thời điểm hiện tại, các đơn vị như TH/s và EH/s là phổ biến hơn cho khai thác Bitcoin quy mô công nghiệp, thậm chí toàn mạng lưới đã đạt công suất băm xấp xỉ 1 ZH/s, cho thấy ngành này phát triển nhanh cỡ nào.
Hash rate trong cơ chế Proof-of-Work
Hash Rate, mà GH/s là một phần của nó, cực kỳ quan trọng trong cơ chế đồng thuận Proof-of-Work (PoW) của Bitcoin. PoW chính là cách Bitcoin đảm bảo giao dịch được xác thực và thêm vào blockchain một cách an toàn và phi tập trung, dựa trên thuật toán băm SHA-256.
Bạn có thể tìm hiểu thêm về PoW.
Quy trình tìm kiếm hash hợp lệ trong Proof-of-Work
Để hiểu rõ hơn về cách thức hoạt động, hãy cùng xem xét quy trình mà các thợ đào thực hiện để tìm kiếm một hash hợp lệ:

- Thu thập giao dịch: Các thợ đào tập hợp các giao dịch chưa được xác nhận từ mempool (nơi chứa các giao dịch đang chờ xử lý). Sau đó, họ nhóm các giao dịch này lại thành một khối ứng cử tiềm năng.
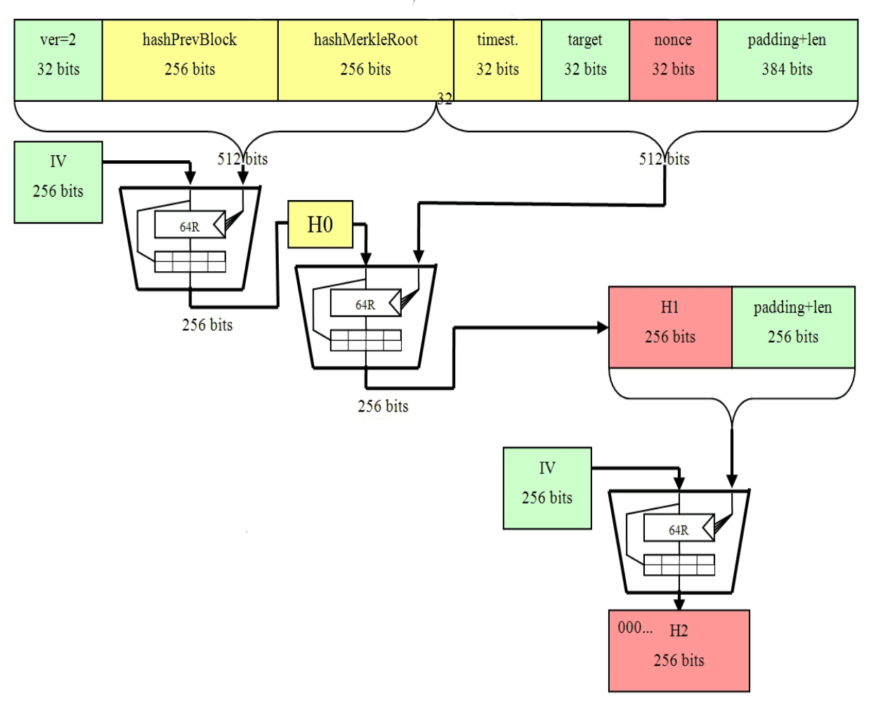
- Tạo header khối: Tiếp theo, họ tạo một tiêu đề khối, bao gồm: hash của khối trước đó, Merkle Root (một dấu vân tay tổng hợp của tất cả các giao dịch trong khối), dấu thời gian (timestamp), mục tiêu độ khó (difficulty target) do mạng xác định, và một số ngẫu nhiên ban đầu gọi là Nonce.
- Thử nonce và hash: Quá trình cốt lõi bắt đầu. Thợ đào sẽ thay đổi giá trị của Nonce trong tiêu đề khối một cách liên tục. Sau mỗi lần thay đổi Nonce, họ lại tính toán một Hash mới cho tiêu đề khối bằng hàm băm SHA-256. Đây chính là lúc sức mạnh tính toán (Hash Rate) được phát huy tối đa.
- So sánh với độ khó: Hash vừa tính được sẽ được so sánh với Difficulty Target của mạng. Mục tiêu là tìm ra một Hash có giá trị nhỏ hơn hoặc bằng Difficulty Target – thường là Hash phải bắt đầu với một loạt số 0.
- Tìm thấy hash hợp lệ: Khi một thợ đào tìm thấy một Nonce mà tạo ra một Hash hợp lệ, họ đã giải mã thành công khối.
- Phát sóng khối và phần thưởng: Thợ đào đó sẽ phát sóng khối đã giải được (cùng với Nonce hợp lệ) cho các node khác trên mạng. Các node này sẽ xác minh tính hợp lệ của khối và Nonce. Nếu mọi thứ đúng, khối sẽ được thêm vào blockchain và thợ đào sẽ nhận phần thưởng khối (block reward – Bitcoin mới tạo ra) cùng với phí giao dịch. Đây chính là cách Bitcoin ra đời và mạng lưới được bảo mật.
Điều chỉnh độ khó khai thác
Để đảm bảo thời gian tạo khối trung bình luôn ổn định khoảng 10 phút, Bitcoin có một cơ chế tự động điều chỉnh độ khó khai thác. Cứ khoảng hai tuần một lần, hoặc sau mỗi 2016 khối được tìm thấy, cơ chế này sẽ tự động điều chỉnh độ khó. Bạn có thể tìm hiểu sâu hơn về cơ chế này qua tài liệu học thuật: unbscholar.lib.unb.ca.
Nếu tổng Hash Rate của mạng tăng lên (có nhiều thợ đào tham gia hơn), độ khó cũng nhảy vọt theo. Ngược lại, nếu Hash Rate giảm (thợ đào ngưng hoạt động), độ khó sẽ giảm xuống. Tính đến ngày 20-21 tháng 3 năm 2026, độ khó khai thác Bitcoin đã giảm 7,76% xuống còn 133,79 nghìn tỷ (T) tại khối số 941.472, thấp hơn đáng kể so với mức cao kỷ lục gần 155 nghìn tỷ vào tháng 11 năm 2025. Những biến động này thường phản ánh sự thay đổi về số lượng thợ đào hoặc hiệu suất của họ trên mạng.
Tầm quan trọng đối với an ninh mạng
Một Hash Rate mạng lưới cao chính là bằng chứng rõ nhất cho độ an toàn và khả năng chống chịu của Bitcoin. Sức mạnh băm tập thể càng lớn, mạng lưới càng khó bị tấn công, đặc biệt là tấn công 51%.
Tấn công 51% xảy ra khi một thực thể hoặc nhóm duy nhất kiểm soát hơn 50% tổng sức mạnh băm của mạng. Nếu điều này xảy ra, họ có thể thao túng thứ tự giao dịch, làm double-spend hoặc ngăn chặn các giao dịch hợp lệ được xác nhận. Tuy nhiên, với Hash Rate khổng lồ của Bitcoin như hiện tại, việc thực hiện một cuộc tấn công như vậy là cực kỳ tốn kém và gần như bất khả thi về mặt kinh tế. Đây là minh chứng rõ ràng cho sức mạnh và khả năng chống chịu của mạng lưới.
Khai thác Bitcoin hiện đại: Kỷ nguyên GH/s đã qua
Nếu bạn đang tìm hiểu GH/s với hy vọng tự đào Bitcoin tại nhà và kiếm lời, Ema Crypto cần thẳng thắn chia sẻ một sự thật: kỷ nguyên đào Bitcoin kiếm lời bằng GH/s đã chính thức khép lại. Sức mạnh băm của mạng lưới đã tăng trưởng vượt bậc, khó mà tin được.
Vào tháng 7 năm 2019, Hash Rate của Bitcoin mới chỉ hơn 67.500.000 TH/s. Đến tháng 10 năm 2021, con số này đã lên tới khoảng 150.000.000 TH/s. Mạng Bitcoin đã vượt mốc 500 EH/s vào năm 2023 và đạt trên 1 Zettahash/s (ZH/s) vào tháng 1 năm 2026. Tính đến ngày 23 tháng 3 năm 2026, Hash Rate trung bình của mạng Bitcoin đang dao động quanh mức 933 – 948 EH/s. Theo Glassnode, giá trị trung bình ước tính đạt 1,029,528,306,797,228,000,000 hashes/s – khoảng 1.03 ZH/s vào ngày 28/02/2026. Bạn có thể theo dõi biểu đồ lịch sử Hash Rate Bitcoin tại Blockchain.com.
Sự sụt giảm độ khó và hash rate gần đây (tháng 3/2026) được các nhà phân tích cho là phản ánh việc một số thợ đào đã ‘bỏ cuộc’ vì lý do kinh tế, do lợi nhuận bị thu hẹp khiến họ chuyển hướng sử dụng hạ tầng năng lượng lớn của mình cho các dự án trí tuệ nhân tạo (AI). Hashprice (giá trị dự kiến hàng ngày của 1 petahash mỗi giây công suất băm thô) đang dao động quanh mức 33,30 USD mỗi PH/s, gần như hòa vốn đối với hầu hết phần cứng và không quá xa so với mức thấp kỷ lục 28 USD đạt được vào ngày 23/02/2026.
Đột phá công nghệ ASIC: Chìa khóa hiệu suất năng lượng
Với tốc độ tăng trưởng này, các máy đào chuyên dụng mang tên ASIC (Application-Specific Integrated Circuits) đã hoàn toàn “áp đảo” thị trường. Những thiết bị này được thiết kế riêng để chỉ làm một nhiệm vụ: đào Bitcoin bằng thuật toán SHA-256, với sức mạnh tính toán hàng trăm TH/s mỗi máy. Điều này khiến các máy đào GH/s cũ hay các card đồ họa (GPU) thông thường trở nên lỗi thời và không còn cửa cạnh tranh về lợi nhuận.
Kỷ nguyên đào vàng cho cá nhân nhỏ lẻ đã lùi vào dĩ vãng. Các chuyên gia trong ngành đều đồng ý rằng một máy đào 5 GH/s (thậm chí là một vài trăm GH/s) gần như không thể mang lại lợi nhuận đáng kể từ việc đào Bitcoin ở thời điểm hiện tại. Chi phí điện năng có thể dễ dàng vượt xa số tiền Bitcoin kiếm được.
Trong cuộc đua đào hiện đại, không chỉ sức mạnh băm thô (Hash Rate) quan trọng, mà hiệu quả năng lượng (J/TH – Joules trên mỗi Terahash) là yếu tố sống còn, quyết định lợi nhuận. Chỉ số J/TH càng thấp, máy đào càng tiêu thụ ít điện năng hơn cho cùng một lượng hash, đồng nghĩa với lợi nhuận cao hơn cho các thợ đào quy mô công nghiệp.
Các đột phá công nghệ chip ASIC đã cách mạng hóa hiệu suất này:
- Tiến trình sản xuất nano mét: Các nhà sản xuất chip hàng đầu như TSMC và Samsung liên tục thu nhỏ kích thước bóng bán dẫn. TSMC đã bắt đầu sản xuất hàng loạt chip 2nm vào quý IV/2025 và dự kiến sẽ sản xuất hàng loạt chip 1.6nm từ năm 2026, trong khi Samsung đã sử dụng tiến trình 3nm để sản xuất chip cho dòng WhatsMiner M60. Công nghệ này mang lại mật độ bóng bán dẫn cao hơn, hiệu năng được nâng cao và tiết kiệm năng lượng đáng kể.
- Kiến trúc và cấu trúc bóng bán dẫn: Kiến trúc dựa trên chiplet và cấu trúc bóng bán dẫn nanosheet tiên tiến (như trong công nghệ N2 của TSMC) giúp cải thiện toàn diện hiệu năng và mức tiêu thụ điện, giảm rò rỉ dòng điện.
- Cấp nguồn phía sau (Backside Power Delivery – BPD): Công nghệ BPD, dự kiến xuất hiện với chip 1.6nm, chuyển nguồn cấp điện từ mặt trước sang mặt sau của chip, tối ưu hóa luồng dữ liệu và năng lượng, từ đó cải thiện hiệu suất.
- Hệ thống làm mát tiên tiến: Nhiều máy đào tiên tiến sử dụng hệ thống làm mát bằng chất lỏng (hydro-cooling/immersion cooling) để duy trì hiệu suất ổn định và giảm tiếng ồn, đồng thời quản lý nhiệt độ hiệu quả, cho phép chip hoạt động ở nhiệt độ tối ưu.
Các dòng máy đào tiên tiến nhất hiện nay, điển hình như Bitmain Antminer S21 XP Hydro có thể đạt 473 TH/s với hiệu suất chỉ 12 J/TH, hay Canaan Avalon Miner A16XP-300T đạt 300 TH/s với hiệu suất 12.8 J/TH, cho thấy cuộc cạnh tranh về hiệu quả năng lượng đang khốc liệt đến mức nào. Bạn có thể tham khảo thông số máy đào hiện đại tại asicminervalue.com.

Case study: Khi GH/s đối đầu TH/s trong cuộc chiến lợi nhuận
Để anh em hình dung rõ hơn về sự lỗi thời của GH/s trong đào Bitcoin, chúng ta hãy xem xét một case study giả định về lãi hay lỗ khi vận hành máy đào trong điều kiện hiện tại (Tháng 3/2026), với giá Bitcoin khoảng 68.000 USD và giá điện trung bình (cạnh tranh) là 0.08 USD/kWh. Phần thưởng khối hiện tại sau Halving 2024 là 3.125 BTC.

1. Máy đào GPU cũ (ví dụ: NVIDIA GeForce GTX 1080 Ti):
Một GPU cũ như GTX 1080 Ti có thể đạt khoảng 60 MH/s (tương đương 0.00006 TH/s) cho thuật toán SHA-256 – mức này thì kém hiệu quả khỏi bàn rồi. Công suất tiêu thụ khoảng 250W (0.25 kW). Chi phí điện mỗi ngày là 0.25 kW nhân 0.08 USD/kWh nhân 24 giờ, bằng 0.48 USD. Với tổng Hash Rate mạng là khoảng 933 EH/s, tỷ lệ đóng góp của một GPU 60 MH/s là cực kỳ nhỏ (khoảng 6.4 nhân 10 mũ -14 phần trăm). Thu nhập ước tính chỉ tầm 0.0000019584 USD/ngày. Điều này có nghĩa là lợi nhuận hoặc thua lỗ mỗi ngày sẽ là 0.0000019584 USD (thu nhập) trừ 0.48 USD (chi phí), dẫn đến lỗ sặc máu.
Kết luận cho GPU cũ: Việc vận hành GPU cũ để đào Bitcoin (SHA-256) là hoàn toàn không có lợi nhuận, thậm chí sẽ lỗ nặng trong điều kiện hiện tại do hiệu suất quá thấp so với độ khó mạng và chi phí điện.
2. Máy đào ASIC TH/s hiện đại (ví dụ: Bitmain Antminer S21 XP – 270 TH/s):
Máy này có Hash Rate 270 TH/s. Công suất tiêu thụ 3645 W (3.645 kW). Hiệu suất năng lượng 13.5 J/TH. Chi phí điện mỗi ngày là 3.645 kW nhân 0.08 USD/kWh nhân 24 giờ, bằng 7.00 USD. Với tổng Hash Rate mạng là khoảng 933 EH/s, tỷ lệ đóng góp của một máy S21 XP là khoảng 0.000000289. Thu nhập ước tính khoảng 0.00013005 BTC/ngày, tương đương 8.84 USD/ngày. Vậy mỗi ngày, anh em sẽ có lãi khoảng 1.84 USD (8.84 USD thu nhập trừ 7.00 USD chi phí).
Lưu ý quan trọng cho Case Study: Các tính toán trên chỉ phản ánh lợi nhuận vận hành hàng ngày và chưa bao gồm chi phí đầu tư ban đầu cho máy đào (có thể lên đến vài nghìn USD), phí pool, khấu hao thiết bị hay các chi phí khác như làm mát, bảo trì. Giá Bitcoin, độ khó khai thác và giá điện cũng biến động liên tục, ảnh hưởng trực tiếp đến lợi nhuận. Hiện tại, một số phân tích chỉ ra rằng thợ đào Bitcoin đang gặp khó khăn và thậm chí đang lỗ khi chi phí để đào ra một BTC có thể lên tới 88.000 USD trong khi giá BTC đang thấp hơn.
Rủi ro và tác động môi trường khi đào Bitcoin
Ngoài các yếu tố kỹ thuật và kinh tế vi mô, việc đào Bitcoin còn phải đối mặt với nhiều rủi ro và những tranh cãi về tác động môi trường.
Rủi ro pháp lý và quy định toàn cầu
- Trung Quốc: Sau lệnh cấm toàn diện vào năm 2021 với lý do lo ngại rủi ro tài chính và mục tiêu tiết kiệm năng lượng, hoạt động đào Bitcoin đã âm thầm quay trở lại. Nước này bất ngờ trở lại vị trí thứ 3 toàn cầu về thị phần hashrate vào cuối tháng 10/2025 (14%). Sự phục hồi này diễn ra dưới nhiều hình thức kín đáo, tận dụng nguồn điện giá rẻ ở các tỉnh có nhiều năng lượng. Tuy nhiên, khả năng Trung Quốc hợp pháp hóa Bitcoin vẫn rất thấp, dự kiến chỉ 5% vào cuối năm 2026.
- Mỹ: Hoa Kỳ đang dần thiết lập một khuôn khổ pháp lý rõ ràng hơn cho tài sản kỹ thuật số.
- GENIUS Act (2025): Đạo luật này đã thiết lập một chế độ liên bang cho các stablecoin neo giá bằng USD.
- CLARITY Act (hay còn gọi là dự luật cấu trúc thị trường crypto): Vào tháng 3/2026, các thượng nghị sĩ và Nhà Trắng đã đạt được thỏa thuận sơ bộ về dự luật tiền điện tử, nhằm định nghĩa rõ cách các cơ quan quản lý (SEC và CFTC) sẽ giám sát các nền tảng giao dịch và tài sản kỹ thuật số.
- Hướng dẫn của SEC và CFTC (tháng 3/2026): Đã ban hành hướng dẫn làm rõ việc cung cấp dịch vụ staking và mining (bao gồm thông qua các pool) không được coi là hoạt động giao dịch chứng khoán, miễn là tuân thủ đúng hướng dẫn đề ra. Bitcoin, Ether, Solana, XRP và nhiều tài sản crypto lớn khác đã được xác định là hàng hóa kỹ thuật số chứ không phải chứng khoán.
- Chiến lược An ninh mạng Quốc gia 2026: Chính quyền cũng công bố chiến lược này, chính thức hóa vai trò của tài sản mã hóa và công nghệ sổ cái phân tán (DLT) trong kiến trúc bảo mật số quốc gia, phản ánh triết lý thúc đẩy đổi mới thông qua nới lỏng quy định một cách chọn lọc.
Tác động môi trường và cuộc tìm kiếm năng lượng xanh
Hoạt động đào Bitcoin ngốn một lượng điện năng khổng lồ, gây ra nhiều tranh cãi về tác động môi trường:
- Tiêu thụ năng lượng và khí thải carbon: Năm 2021, lượng khí thải carbon từ đào Bitcoin còn lớn hơn cả ngành khai thác vàng truyền thống, tăng từ 22 megaton CO2 lên 90 megaton/năm. Lượng năng lượng này ước tính tương đương với tổng mức tiêu thụ của cả đất nước Thái Lan. Phần lớn điện năng vẫn đến từ các nguồn nhiên liệu hóa thạch, góp phần làm tình trạng biến đổi khí hậu thêm trầm trọng. Theo báo cáo, lượng khí thải CO2 từ đào Bitcoin của Mỹ đã tăng nhanh chóng, gấp 3 lần so với lượng khí thải của nhà máy than lớn nhất nước này từ giữa năm 2021 đến năm 2022.
- Tiếng ồn và chất thải nhiệt: Máy đào ASIC thường rất ồn và tỏa ra lượng nhiệt đáng kể, gây ảnh hưởng đến môi trường xung quanh và đòi hỏi hệ thống làm mát phức tạp.
Tuy nhiên, ngành đào cũng đang nỗ lực tìm kiếm các giải pháp bền vững hơn:
- Sử dụng năng lượng tái tạo: Đây là giải pháp hàng đầu. Na Uy đã trở thành điểm đến lý tưởng nhờ nguồn điện sạch cho việc đào Bitcoin, với 98% điện từ nguồn carbon thấp. Nhiều hoạt động đào hiện đang tận dụng năng lượng dư thừa hoặc nguồn năng lượng không được sử dụng hết từ các nguồn tái tạo (như thủy điện) hoặc khí đồng hành từ khai thác dầu mỏ, thứ mà thường bị đốt bỏ lãng phí. Dự án của Blockstream và Tesla ở miền Tây Texas là một ví dụ điển hình cho việc đào Bitcoin bằng năng lượng mặt trời và pin Tesla.
- Cải thiện hiệu quả năng lượng của phần cứng: Như đã đề cập, các chip ASIC mới nhất được thiết kế để có hiệu suất năng lượng tốt hơn đáng kể (J/TH thấp hơn), giúp giảm lượng điện tiêu thụ cho cùng một lượng hashrate.
- Chuyển đổi sang các địa điểm tối ưu: Các thợ đào đang di chuyển đến các khu vực có khí hậu lạnh và nguồn năng lượng tái tạo dồi dào, giá rẻ để tối ưu hóa chi phí và giảm dấu chân carbon.
- Hiệp ước khí hậu tiền điện tử: Một số nhóm đã đặt mục tiêu chuyển đổi toàn bộ các nền tảng blockchain và giao dịch crypto sang sử dụng năng lượng tái tạo vào năm 2030, và đạt mức phát thải ròng bằng 0 cho toàn ngành crypto vào năm 2040.
Lầm tưởng và sự thật về GH/s
Với những thông tin trên, có lẽ bạn đã hình dung được bức tranh toàn cảnh về GH/s và đào Bitcoin. Tuy nhiên, vẫn còn một vài lầm tưởng phổ biến mà Ema Crypto muốn cùng anh em làm rõ:
- Lầm tưởng: GH/s còn là thước đo chính của lợi nhuận cá nhân trong đào Bitcoin.
Sự thật: Đối với Bitcoin, GH/s đã trở nên quá nhỏ bé. Các thợ đào chuyên nghiệp và các công ty lớn tập trung vào TH/s và EH/s, với chi phí đầu tư và vận hành khổng lồ. Việc đầu tư vào máy đào GH/s với mục đích đào Bitcoin sinh lời là phi thực tế. - Lầm tưởng: Có thể dễ dàng đào Bitcoin tại nhà bằng máy tính thường.
Sự thật: Điều này hoàn toàn không khả thi để kiếm lời. Máy tính cá nhân hoặc GPU không thể cạnh tranh với sức mạnh của các máy đào ASIC chuyên dụng. Bạn cần thiết bị ASIC, hạ tầng điện ổn định và hệ thống làm mát quy mô công nghiệp để tham gia vào ngành đào Bitcoin ngày nay.
Tuy vậy, vẫn có một ngách nhỏ: một số đồng altcoin (các loại tiền điện tử khác ngoài Bitcoin) sử dụng cơ chế PoW và có độ khó khai thác thấp hơn. Những đồng này có thể vẫn còn đào được bằng các thiết bị GH/s cũ hơn hoặc GPU. Dưới đây là bảng so sánh về tình hình khai thác của một số altcoin PoW phổ biến, cập nhật đến tháng 3/2026:
| Altcoin PoW | Thuật toán mining | Loại phần cứng khai thác chính | Hash rate (ước tính) | Độ khó (ước tính) | Tiềm năng GPU/ASIC |
|---|---|---|---|---|---|
| Ethereum Classic (ETC) | Ethash | GPU | 150 TH/s | 2.1 P | GPU: Vẫn khả thi và là lựa chọn hàng đầu. ASIC: Có một số ASIC Ethash nhưng GPU phổ biến hơn. |
| Litecoin (LTC) | Scrypt | ASIC | 1.3 PH/s | 34.5 M | ASIC: Hoàn toàn bị ASIC chuyên dụng thống trị. GPU: Không còn khả thi. |
| Dogecoin (DOGE) | Scrypt (Merged mining với LTC) | ASIC | 1.3 PH/s | 34.5 M (chia sẻ với LTC) | ASIC: Đào chung với Litecoin (merged mining). GPU: Không khả thi. |
| Monero (XMR) | RandomX | CPU (chống ASIC) | 2.8 GH/s | 290 G | CPU: Thiết kế chống ASIC, CPU là cách đào hiệu quả nhất. GPU: Kém hiệu quả hơn CPU. |
| Kaspa (KAS) | kHeavyHash | ASIC/GPU (ban đầu là GPU) | 250 PH/s | 4.5 Q | ASIC: Đang dần bị ASIC thống trị. GPU: Ban đầu thì phổ biến, nhưng lợi nhuận giảm mạnh khi ASIC xuất hiện. |
Ghi chú: Số liệu Hash Rate và Độ khó có thể thay đổi liên tục. “Khả thi” ở đây mang ý nghĩa về mặt kỹ thuật, chứ không đảm bảo lợi nhuận. Lợi nhuận còn phụ thuộc vào giá coin, chi phí điện và hiệu suất của thiết bị cụ thể.
Kết luận
GH/s Bitcoin, dù chỉ là một đơn vị nhỏ trong tổng thể sức mạnh tính toán khổng lồ của mạng lưới, đóng vai trò nền tảng giúp anh em hiểu về cách thức hoạt động và bảo mật của Bitcoin. Với sự phát triển vượt bậc của ngành đào, khái niệm này cũng đã thay đổi ý nghĩa thực tiễn, từ một chỉ số cá nhân từng được ao ước thành một phần của bức tranh công nghiệp phức tạp. Việc nắm rõ GH/s và các đơn vị Hash Rate khác không chỉ là kiến thức cơ bản mà còn là chìa khóa để đánh giá sức khỏe và khả năng chống chịu của mạng lưới Bitcoin, cũng như hiểu rõ các yếu tố vĩ mô tác động đến ngành này.
Bạn muốn tìm hiểu sâu hơn về các khía cạnh khác của Bitcoin hay thế giới crypto? Khám phá thêm các bài viết chuyên sâu của Ema Crypto để trang bị kiến thức vững chắc cho hành trình đầu tư của mình và đưa ra những quyết định thông minh!
Tuyên bố miễn trừ trách nhiệm
Căn cứ Nghị quyết số 05/2025/NQ-CP ngày 9/9/2025 của Chính phủ, toàn bộ thông tin trên Emacrypto.com chỉ mang tính chất tham khảo, không phải là khuyến nghị tài chính hay tư vấn đầu tư. Nhà đầu tư cần tự nghiên cứu kỹ và chịu trách nhiệm với quyết định của mình.



