Sàn giao dịch tiền mã hóa hàng đầu thế giới Binance vừa phát đi một cảnh báo khẩn cấp về một chuỗi khai thác (exploit chain) nghiêm trọng trên hệ điều hành iOS, được gọi là “Darksword”, có khả năng đe dọa trực tiếp đến tính bảo mật của dữ liệu ví tiền mã hóa và thông tin cá nhân của người dùng. Sự việc này, được công bố vào ngày 20 tháng 3 năm 2026, nhấn mạnh mức độ nguy hiểm ngày càng tăng của các mối đe dọa di động tiên tiến trong bối cảnh thị trường tiền mã hóa đang phát triển mạnh mẽ.
Trong kỷ nguyên số hóa hiện tại, khi tiền mã hóa ngày càng trở nên phổ biến và trở thành một phần không thể thiếu trong hệ sinh thái tài chính toàn cầu, việc bảo vệ tài sản kỹ thuật số đã trở thành ưu tiên hàng đầu. Tuy nhiên, cùng với sự phát triển đó là sự gia tăng tinh vi của các cuộc tấn công mạng. Cảnh báo mới nhất từ Binance không chỉ là lời nhắc nhở về rủi ro mà còn là hồi chuông cảnh tỉnh về sự cần thiết của việc liên tục nâng cao nhận thức và thực hành bảo mật của người dùng, đặc biệt là những người đang nắm giữ tài sản trong ví tiền mã hóa trên thiết bị di động.
Chuỗi khai thác “Darksword”: Mối đe dọa tầm cỡ toàn cầu
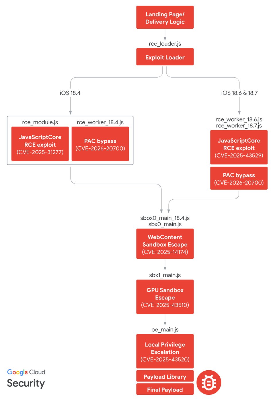
Binance đã chính thức đưa ra cảnh báo về lỗ hổng iOS nghiêm trọng này thông qua nền tảng X (trước đây là Twitter) vào ngày 20 tháng 3, liên kết nó với chuỗi khai thác mang tên Darksword. Vấn đề này ảnh hưởng đến các thiết bị của Apple đang chạy hệ điều hành iOS từ phiên bản 18.4 đến 18.7, cho phép kẻ tấn công truy cập bí mật vào các dữ liệu nhạy cảm.
Theo thông báo của Binance, Apple cũng đang khẩn trương kêu gọi người dùng iPhone/iPad cập nhật ngay lập tức hệ điều hành iOS của mình. Cảnh báo này dựa trên nghiên cứu chuyên sâu từ Nhóm Tình báo Đe dọa của Google (Google Threat Intelligence Group), đơn vị đã xác định Darksword là một chuỗi khai thác toàn diện, được xây dựng dựa trên nhiều lỗ hổng zero-day. Lỗ hổng zero-day là những lỗi phần mềm chưa từng được biết đến trước đây, mà kẻ tấn công có thể khai thác trước khi các nhà phát triển kịp thời phát hành bản vá. Điều này khiến chúng trở nên đặc biệt nguy hiểm và khó phát hiện.

Đáng báo động hơn, các phát hiện cho thấy chuỗi khai thác này đã được sử dụng từ ít nhất tháng 11 năm 2025 và đã được nhiều nhóm tội phạm mạng, bao gồm cả các nhà cung cấp dịch vụ giám sát thương mại và các nhóm được cho là do nhà nước hậu thuẫn, áp dụng. Các chiến dịch tấn công đã nhắm mục tiêu vào người dùng ở nhiều quốc gia như Ả Rập Xê Út, Thổ Nhĩ Kỳ, Malaysia và Ukraine. Thường thì, kẻ tấn công sử dụng các trang web bị xâm nhập hoặc giả mạo để lén lút cài đặt mã độc mà người dùng không hề hay biết.
Tấn công “Zero-Click” và rủi ro nâng cao cho bảo mật di động
Về mặt kỹ thuật, Darksword là sự kết hợp của sáu lỗ hổng khác nhau để giành quyền kiểm soát hoàn toàn các thiết bị bị ảnh hưởng và triển khai phần mềm độc hại như GHOSTBLADE, GHOSTKNIFE và GHOSTSABER. Những phần mềm độc hại này có khả năng trích xuất một lượng lớn dữ liệu, bao gồm thông tin đăng nhập tài khoản, nội dung liên lạc, lịch sử vị trí và đặc biệt là thông tin ví tiền mã hóa. Chúng còn có khả năng xóa nhật ký hệ thống để tránh bị phát hiện, khiến việc truy vết và khắc phục trở nên vô cùng khó khăn.
Điểm đặc biệt nguy hiểm của chuỗi khai thác này là khả năng thực thi tự động mà không cần bất kỳ tương tác nào từ phía người dùng (zero-click attack). Điều này làm tăng đáng kể tác động của nó, đặc biệt là trong các hoạt động duyệt web hàng ngày. Chỉ cần truy cập một đường dẫn bị nhiễm độc, dù là vô tình, cũng có thể khiến thiết bị bị chiếm quyền kiểm soát.

Binance đã cảnh báo rõ ràng rằng: “Lỗ hổng có thể được kích hoạt tự động mà không cần bất kỳ tương tác nào của người dùng, cho phép kẻ tấn công trích xuất dữ liệu nhạy cảm, bao gồm thông tin ví tiền mã hóa. Phần mềm độc hại cũng có thể xóa dấu vết của nó sau khi thực thi, khiến việc phát hiện cực kỳ khó khăn.”

Bảo vệ tài sản kỹ thuật số: Hành động cần thiết ngay lập tức
Với tính chất tinh vi và mức độ nghiêm trọng của chuỗi khai thác Darksword, việc người dùng chủ động thực hiện các biện pháp bảo mật là vô cùng quan trọng. Đối với cộng đồng tiền mã hóa, nơi giá trị tài sản có thể lên tới hàng triệu đô la và việc hoàn tác giao dịch là gần như không thể, một cuộc tấn công thành công có thể dẫn đến tổn thất không thể phục hồi.

Để giảm thiểu rủi ro, Binance và các chuyên gia bảo mật khuyến nghị người dùng thực hiện ngay các hành động sau:
- Cập nhật iOS ngay lập tức: Đây là bước quan trọng nhất. Apple thường xuyên phát hành các bản vá bảo mật để khắc phục các lỗ hổng đã biết. Việc giữ hệ điều hành và tất cả ứng dụng ở phiên bản mới nhất sẽ giúp bảo vệ thiết bị khỏi các cuộc tấn công đã được phát hiện.
- Hạn chế tiếp xúc với các liên kết không đáng tin cậy: Người dùng nên thận trọng tối đa khi nhấp vào các liên kết từ email, tin nhắn hoặc các trang web không xác định. Các cuộc tấn công lừa đảo (phishing) và các phương thức phân phối mã độc qua liên kết vẫn là một trong những cách phổ biến nhất để kẻ tấn công tiếp cận mục tiêu.
- Kiểm tra quyền ứng dụng: Thường xuyên xem xét và chỉ cấp các quyền cần thiết cho ứng dụng. Việc một ứng dụng yêu cầu quyền truy cập vào thông tin không liên quan đến chức năng của nó có thể là dấu hiệu đáng ngờ.
- Tăng cường bảo vệ tài khoản:
- Sử dụng Xác thực hai yếu tố (2FA): Áp dụng 2FA cho tất cả các tài khoản quan trọng, đặc biệt là ví tiền mã hóa và sàn giao dịch. Sử dụng các phương pháp 2FA mạnh mẽ hơn như khóa bảo mật vật lý (hardware security key) thay vì SMS.
- Thiết lập các biện pháp bảo vệ rút tiền: Nhiều sàn giao dịch cho phép người dùng thiết lập danh sách địa chỉ rút tiền đáng tin cậy (whitelisting) và giới hạn rút tiền. Hãy tận dụng các tính năng này để thêm một lớp bảo mật.
- Sử dụng mật khẩu mạnh và duy nhất: Đảm bảo rằng mỗi tài khoản có một mật khẩu mạnh, phức tạp và không trùng lặp với các tài khoản khác. Cân nhắc sử dụng trình quản lý mật khẩu.
- Cẩn trọng với thông tin cá nhân: Hạn chế chia sẻ thông tin cá nhân trên mạng xã hội hoặc các nền tảng công cộng có thể bị kẻ tấn công lợi dụng để xây dựng hồ sơ và thực hiện các cuộc tấn công có mục tiêu hơn.
>>> Xem thêm: Cảnh báo lừa đảo đầu độc địa chỉ Ethereum tăng vọt sau nâng cấp Fusaka trong năm 2026
Kết luận: Nâng cao cảnh giác trong môi trường Crypto năm 2026
Vụ việc chuỗi khai thác Darksword là một minh chứng rõ ràng cho cuộc chiến không ngừng nghỉ giữa các nhà phát triển bảo mật và những kẻ tấn công mạng. Trong năm 2026, với sự bùng nổ của các ứng dụng phi tập trung (dApps), tài chính phi tập trung (DeFi) và NFT, việc bảo mật các thiết bị di động – vốn là cửa ngõ chính để truy cập vào hệ ecosystems tiền mã hóa – càng trở nên cấp thiết hơn bao giờ hết.
Ema Crypto khuyến nghị mọi độc giả hãy nghiêm túc thực hiện các khuyến nghị bảo mật từ Binance và các chuyên gia. Chỉ bằng cách chủ động và không ngừng nâng cao nhận thức về các mối đe dọa, người dùng mới có thể bảo vệ tài sản kỹ thuật số quý giá của mình trước những hiểm họa ngày càng tinh vi của thế giới mạng.
Nguồn: Bitcoin.com News (https://news.bitcoin.com/binance-flags-ios-exploit-chain-threatening-crypto-wallet-data-security/)
Tuyên bố miễn trừ trách nhiệm
Căn cứ Nghị quyết số 05/2025/NQ-CP ngày 9/9/2025 của Chính phủ, toàn bộ thông tin trên Emacrypto.com chỉ mang tính chất tham khảo, không phải là khuyến nghị tài chính hay tư vấn đầu tư. Nhà đầu tư cần tự nghiên cứu kỹ và chịu trách nhiệm với quyết định của mình.



