Thị trường altcoin năm 2026 tiếp tục chứng kiến sự biến động mạnh mẽ, với tổng vốn hóa altcoin (không bao gồm Bitcoin) dao động quanh mức dưới 1 nghìn tỷ USD trong những tháng đầu năm, trong khi Bitcoin dominance vẫn duy trì ở mức cao khoảng 56-58%. Dù vậy, altcoin vẫn ẩn chứa tiềm năng tăng trưởng vượt trội nhờ các xu hướng như tokenization RWA, Layer-2 scaling và tích hợp AI.
Bạn đang tìm kiếm chiến lược đầu tư altcoin hiệu quả để nắm bắt cơ hội giữa bối cảnh thị trường đầy thách thức này? Ema Crypto sẽ cùng với bạn tìm hiểu chi tiết từ cơ bản đến nâng cao các phương pháp phân tích, lựa chọn dự án, quản lý danh mục và kiểm soát rủi ro một cách bài bản, giúp tối ưu hóa lợi nhuận khi đầu tư altcoin trong năm 2026.
Hiểu rõ thị trường altcoin và tại sao cần chiến lược riêng
Thị trường altcoin hiện tại là một vũ trụ rộng lớn với hàng nghìn đồng tiền kỹ thuật số ngoài Bitcoin. Để thực hiện chiến lược đầu tư altcoin hiệu quả, trước hết bạn cần nắm vững bản chất và bối cảnh hiện tại của nó.
Altcoin (Alternative Coin) là tất cả các loại tiền điện tử khác ngoài Bitcoin. Chúng được tạo ra để khắc phục những hạn chế của Bitcoin, như tốc độ giao dịch hay khả năng mở rộng. Altcoin mở rộng phạm vi ứng dụng của blockchain vào nhiều lĩnh vực như tài chính phi tập trung (DeFi), NFT, Web3 và các giải pháp Layer 2.
Tiềm năng và rủi ro
- Tiềm năng tăng trưởng đột phá: Altcoin có khả năng mang lại lợi nhuận gấp nhiều lần so với Bitcoin trong các chu kỳ tăng giá.
- Biến động cao và rủi ro lớn: Tuy nhiên, thị trường altcoin cũng cực kỳ biến động, dễ bị ảnh hưởng bởi tin tức và tâm lý thị trường, dẫn đến rủi ro thua lỗ cao hơn.
Bối cảnh thị trường 2025-2026
Thị trường altcoin dự kiến sẽ tiếp tục phát triển mạnh mẽ, đặc biệt là các dự án có công nghệ đột phá và giải quyết được các vấn đề thực tế trong không gian Web3. Các phân tích từ tháng 1 đến tháng 3 năm 2026 cho thấy sự quan tâm ngày càng tăng đối với các lĩnh vực như DePIN, AI tích hợp blockchain và các giải pháp Layer 2/Layer 3 cải tiến.
Sau sự kiện Halving Bitcoin (nếu đã diễn ra hoặc sắp diễn ra theo chu kỳ 4 năm), dòng tiền sẽ có xu hướng dịch chuyển sang các altcoin, đẩy giá trị của chúng lên cao. Tuy nhiên, mức độ tăng trưởng sẽ phụ thuộc nhiều vào bối cảnh kinh tế vĩ mô và quy định pháp lý toàn cầu. Các chỉ số tổng hợp như Total Altcoin Market Cap (TOTAL2) đã cho thấy sự phục hồi và tăng trưởng đáng kể trong quý 1 năm 2026.

Các chiến lược đầu tư altcoin cốt lõi
Để đạt được mục tiêu tối ưu lợi nhuận, bạn cần áp dụng các chiến lược đầu tư altcoin hiệu quả phù hợp với mức độ chấp nhận rủi ro và mục tiêu tài chính của mình.
HODL (Hold On for Dear Life)
- Mục tiêu: Đầu tư dài hạn, giữ altcoin trong nhiều tháng hoặc nhiều năm với niềm tin vào tiềm năng tăng trưởng vượt trội của dự án.
- Áp dụng: Phù hợp với các altcoin có nền tảng công nghệ vững chắc, đội ngũ phát triển mạnh, giải quyết các vấn đề thực tế và có lộ trình phát triển rõ ràng.
- Ví dụ: Stellar (XLM), Cardano (ADA) hay Dogecoin (DOGE) là những altcoin có vốn hóa lớn và cộng đồng mạnh mẽ, thường được các nhà đầu tư dài hạn tin tưởng.
- Case Study (Thành công với Bitcoin): Một nhà đầu tư mua 1 Bitcoin vào cuối năm 2013 với giá khoảng 700 USD. Sau đó, Bitcoin trải qua nhiều chu kỳ tăng trưởng và điều chỉnh lớn (ví dụ: từ 20.000 USD năm 2017 xuống 3.000 USD năm 2018, rồi tăng lên 69.000 USD vào cuối năm 2021). Bằng cách HODL qua tất cả các biến động này mà không bán, nhà đầu tư đã chứng kiến tài sản của mình tăng trưởng hàng chục lần. Ví dụ, nếu họ bán vào cuối năm 2021, khoản đầu tư 700 USD đã trở thành 69.000 USD. Chiến lược này thành công nhờ niềm tin vào công nghệ và tiềm năng dài hạn của Bitcoin, cùng khả năng chịu đựng biến động thị trường. Tuy nhiên, nó có thể thất bại nếu tài sản được HODL là một altcoin chết hoặc một dự án thất bại.
DCA (Dollar-Cost Averaging)
- Cơ chế: Đầu tư một lượng tiền cố định vào altcoin theo chu kỳ nhất định (ví dụ: hàng tuần, hàng tháng), không quan tâm đến giá thị trường hiện tại.
- Lợi ích: Giảm thiểu rủi ro biến động giá bằng cách mua trung bình, loại bỏ yếu tố cảm xúc và sự phỏng đoán thời điểm thị trường.
- Nhiều nhà đầu tư có kinh nghiệm cho rằng phong cách đầu tư trung bình giá rất tiện lợi cho những ai ít thời gian theo dõi thị trường.
- Case Study (Thành công với Ethereum): Một nhà đầu tư bắt đầu DCA vào Ethereum vào đầu năm 2018, khi giá ETH dao động quanh 700-800 USD sau đỉnh điểm. Sau đó, ETH trải qua thị trường gấu kéo dài, giảm xuống dưới 100 USD vào cuối năm 2018 và đầu năm 2019. Bằng cách tiếp tục đầu tư 100 USD mỗi tháng, nhà đầu tư đã mua được nhiều ETH hơn khi giá thấp. Đến bull run 2021, khi ETH đạt đỉnh trên 4.000 USD, giá mua trung bình của nhà đầu tư sẽ thấp hơn đáng kể so với nếu họ mua một lần duy nhất vào đầu năm 2018. Chiến lược này thành công nhờ giảm thiểu rủi ro mua ở đỉnh, tận dụng thị trường giảm giá để tích lũy tài sản với giá tốt hơn. Tuy nhiên, DCA có thể kém hiệu quả nếu thị trường chỉ liên tục đi xuống mà không có sự phục hồi đáng kể.

Swing Trading
- Mục tiêu: Tận dụng các đợt sóng giá trung hạn, thường kéo dài từ vài ngày đến vài tuần. Nhà đầu tư mua khi giá giảm và bán khi giá tăng.
- Yêu cầu: Đòi hỏi khả năng phân tích kỹ thuật tốt, nắm bắt được các xu hướng thị trường ngắn hạn và trung hạn.
- Case Study (Thành công trong chu kỳ Altcoin DeFi Summer 2020 và NFT Boom 2021): Trong DeFi Summer 2020, nhiều altcoin DeFi như Chainlink (LINK), Aave (AAVE), Uniswap (UNI) có những đợt tăng trưởng parabol, sau đó là những đợt điều chỉnh sâu. Một swing trader có thể mua LINK khi nó điều chỉnh từ 8 USD xuống 5 USD, sau đó bán khi nó tăng lên 10-12 USD, và lặp lại quá trình này nhiều lần. Tương tự, trong đợt bùng nổ NFT năm 2021, một swing trader có thể mua các token game/NFT như AXS (Axie Infinity) khi giá có sự điều chỉnh sau những đợt tăng mạnh, sau đó bán ở các đỉnh cục bộ. Thành công của chiến lược này nhờ khả năng nhận diện xu hướng, phân tích kỹ thuật và quản lý rủi ro tốt. Tuy nhiên, swing trading đòi hỏi nhiều thời gian, kỹ năng và có thể dẫn đến thua lỗ lớn nếu dự đoán sai hoặc không cắt lỗ kịp thời, đồng thời phí giao dịch cao cũng có thể bào mòn lợi nhuận.
Yield Farming và Staking
- Cơ chế: Kiếm thêm lợi nhuận từ việc khóa (staking) hoặc cung cấp thanh khoản (yield farming) cho altcoin của bạn trên các nền tảng DeFi.
- Lợi ích: Tối ưu hóa vốn, đa dạng hóa nguồn thu nhập thụ động bên cạnh việc tăng giá của tài sản.
- Tuy nhiên, các chiến lược này cũng đi kèm rủi ro như lỗ tạm thời (impermanent loss) trong yield farming hoặc rủi ro về bảo mật nền tảng.
Phân tích chuyên sâu: Chìa khóa chọn altcoin tiềm năng
Để thực hiện chiến lược đầu tư altcoin hiệu quả, việc thực hiện phân tích chuyên sâu (due diligence) là yếu tố quyết định. Điều này giúp bạn tránh các dự án kém chất lượng và tìm ra những viên ngọc quý.

Phân tích cơ bản
Phiên bản chuyên nghiệp, súc tích:
1. Công nghệ & giá trị cốt lõi
Altcoin cần chứng minh khả năng giải quyết vấn đề thực tế (ví dụ: phí cao, tắc nghẽn mạng). Điển hình, Polygon cải thiện khả năng mở rộng cho Ethereum.
Khi đánh giá dự án (đặc biệt là vốn hóa nhỏ), cần làm rõ:
- Đối thủ cạnh tranh trực tiếp
- Lợi thế cạnh tranh (công nghệ, hiệu suất, bảo mật)
- Mức độ ứng dụng thực tế (product-market fit)
2. Đội ngũ phát triển
Đánh giá dựa trên:
- Kinh nghiệm và uy tín
- Tính minh bạch danh tính
- Năng lực triển khai lộ trình phát triển
3. Tokenomics
Yếu tố then chốt quyết định giá trị dài hạn:
- Nguồn cung & phân phối: Hợp lý, minh bạch
- Vesting: Mở khóa theo lộ trình → giảm áp lực bán, thể hiện cam kết dài hạn
- Cơ chế đốt: Giảm nguồn cung → hỗ trợ tăng giá trị
- Lạm phát/Giảm phát: Ảnh hưởng trực tiếp đến độ khan hiếm và giá token
- FDV: Phản ánh định giá khi toàn bộ token được lưu hành
4. Cộng đồng & đối tác
- Mức độ hoạt động và gắn kết của cộng đồng
- Hệ sinh thái đối tác và sự hỗ trợ chiến lược
Tóm lại, một dự án chất lượng cần hội tụ công nghệ có giá trị, đội ngũ đáng tin cậy, tokenomics bền vững và hệ sinh thái phát triển tích cực.
Phân tích dữ liệu On-chain và định giá
Để thực hiện phân tích chuyên sâu (deep due diligence), bạn nên sử dụng các nền tảng dữ liệu on-chain như Token Terminal hay CryptoRank. Các chỉ số quan trọng cần theo dõi bao gồm:
- Doanh thu và phí: Cho thấy khả năng tạo ra giá trị thực của dự án.
- Ưu đãi token: Các khoản thưởng được phân phối cho người dùng để khuyến khích hoạt động.
- Người dùng hoạt động hàng ngày (DAU): Chỉ số về mức độ sử dụng thực tế của nền tảng.
- Tổng giá trị khóa (TVL – Total Value Locked): Đặc biệt quan trọng đối với các dự án DeFi, thể hiện tổng số tài sản đang được khóa trong hợp đồng thông minh.
- Tỷ lệ P/E (Price/Earnings Ratio): Dù không trực tiếp như chứng khoán truyền thống, các nền tảng đã cố gắng áp dụng để đánh giá giá trị tương đối của dự án.
Phân tích kỹ thuật cơ bản
- Các chỉ báo quan trọng: Sử dụng các chỉ báo như MACD (Moving Average Convergence Divergence), RSI (Relative Strength Index) và Volume (khối lượng giao dịch) để xác định các tín hiệu mua/bán và xu hướng giá.
- Xác định hỗ trợ và kháng cự: Các vùng giá mà tại đó khả năng đảo chiều xu hướng thường cao, giúp xác định điểm vào và điểm ra hợp lý.
Quản lý rủi ro và xây dựng danh mục đầu tư altcoin hiệu quả
Thị trường altcoin chứa đựng tiềm năng lớn, nhưng cũng đi kèm với rủi ro cao. Một chiến lược đầu tư altcoin hiệu quả phải luôn đặt quản lý rủi ro lên hàng đầu.
Nguyên tắc “chỉ đầu tư số tiền có thể mất”
Một nguyên tắc vàng trong đầu tư tiền điện tử mà bạn cần ghi nhớ là chỉ đầu tư số tiền mình có thể chấp nhận mất. Điều này giúp bảo vệ tài chính cá nhân và tránh đưa ra các quyết định cảm tính.
Đa dạng hóa danh mục
Bạn không nên đặt tất cả trứng vào một giỏ. Hãy đa dạng hóa danh mục đầu tư bằng cách kết hợp:
- Altcoin vốn hóa lớn (blue-chip): như Ethereum (ETH) hoặc Binance Coin (BNB), có độ ổn định tương đối và ít biến động hơn.
- Altcoin vốn hóa vừa và nhỏ tiềm năng: Có thể mang lại lợi nhuận đột phá nhưng rủi ro cao hơn.
Phân bổ vốn hợp lý theo mức độ rủi ro chấp nhận được của bạn.
Đặt điểm cắt lỗ (Stop-loss)
Sử dụng lệnh cắt lỗ để tự động bán tài sản khi giá đạt đến một mức nhất định. Điều này giúp bảo vệ vốn của bạn khỏi những đợt giảm giá mạnh không lường trước.
Tâm lý giao dịch
Tránh các quyết định dựa trên cảm xúc như FOMO (Fear of Missing Out – sợ bỏ lỡ cơ hội) khi thị trường tăng giá, hoặc FUD (Fear, Uncertainty, Doubt – sợ hãi, không chắc chắn, nghi ngờ) khi thị trường giảm. Duy trì sự bình tĩnh, kỷ luật và tuân thủ chiến lược đã đề ra. Nhiều chuyên gia cũng nhấn mạnh tầm quan trọng của việc quản lý rủi ro hợp lý trong giao dịch tiền điện tử.

Các rủi ro cụ thể cần lưu ý
Ngoài các rủi ro chung về biến động thị trường, nhà đầu tư altcoin cần đặc biệt chú ý đến các rủi ro sau, đặc biệt là với các dự án mới và vốn hóa nhỏ:
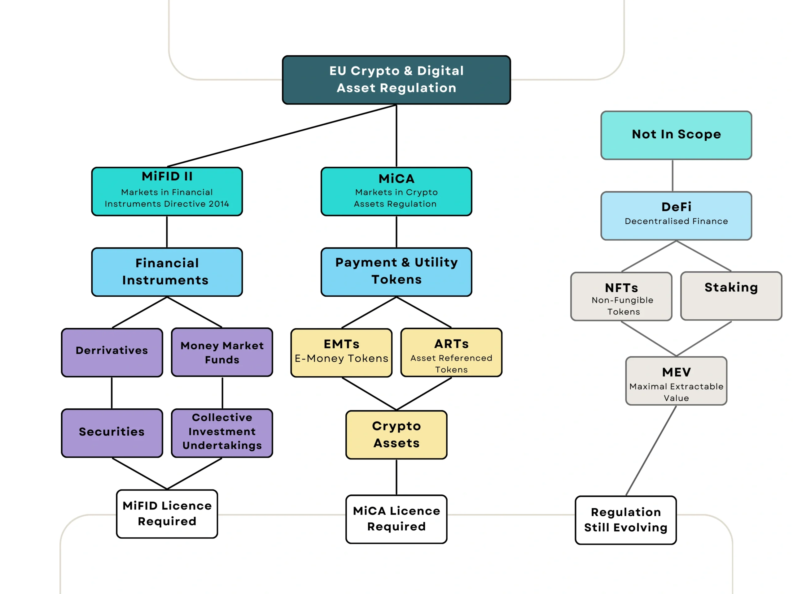
Rủi ro pháp lý (Regulatory Risk)
Rủi ro pháp lý là một trong những yếu tố lớn nhất có thể ảnh hưởng đến thị trường altcoin và crypto nói chung trong năm 2026. Các điểm chính cần lưu ý bao gồm:
Trong năm 2026, pháp lý không chỉ là rào cản mà còn là yếu tố có thể quyết định sự sống còn của nhiều altcoin. Dưới đây là những điểm then chốt nhà đầu tư cần đặc biệt lưu ý:
Phân loại tài sản: chứng khoán hay hàng hóa?
Việc một altcoin bị xếp vào nhóm “chứng khoán” có thể kéo theo hàng loạt yêu cầu pháp lý khắt khe từ SEC tại Mỹ. Điều này không chỉ làm tăng chi phí tuân thủ mà còn tiềm ẩn nguy cơ bị kiện hoặc bị hạn chế hoạt động — đặc biệt với các dự án nhỏ.
Siết chặt stablecoin
Sau những cú sốc lớn của thị trường, các cơ quan quản lý đang đẩy nhanh việc xây dựng khung pháp lý cho stablecoin: yêu cầu dự trữ minh bạch, kiểm toán định kỳ và cấp phép hoạt động. Điều này có thể làm chậm hoặc kìm hãm sự phát triển của một số mô hình phi tập trung.
Tăng cường AML/CFT – đánh đổi quyền riêng tư
Các quy định chống rửa tiền (AML) và chống tài trợ khủng bố (CFT) ngày càng nghiêm ngặt, buộc sàn giao dịch và nền tảng crypto phải siết chặt KYC. Hệ quả là quyền riêng tư giảm, trải nghiệm người dùng phức tạp hơn, và các dự án privacy coin chịu áp lực lớn hơn bao giờ hết.
Bất định về thuế
Các hoạt động như staking, airdrop hay DeFi vẫn chưa có hướng dẫn thuế rõ ràng ở nhiều quốc gia. Sự mơ hồ này tạo ra rủi ro đáng kể cho cả nhà đầu tư lẫn dự án.
Khung pháp lý toàn cầu đang định hình
- Tại châu Âu, quy định MiCA mang lại sự minh bạch nhưng cũng đi kèm tiêu chuẩn khắt khe, gây khó khăn cho các dự án nhỏ.
- Tại Mỹ, sự chồng chéo giữa SEC và CFTC cùng với luật liên bang chưa rõ ràng khiến thị trường vẫn ở trạng thái “chờ đợi”. Nhiều khả năng sẽ có thêm các hành động pháp lý nhắm vào altcoin bị coi là chứng khoán chưa đăng ký.
Pháp lý đang chuyển từ “vùng xám” sang “luật chơi rõ ràng hơn” — nhưng không phải dự án nào cũng đủ sức thích nghi. Trong bối cảnh này, hiểu và theo sát quy định sẽ là lợi thế lớn để tồn tại và phát triển trong thị trường crypto đầy biến động.

Rủi ro từ lỗi hợp đồng thông minh và thanh khoản
Rủi ro từ lỗi hợp đồng thông minh: Hợp đồng thông minh là các chương trình tự động thực thi. Lỗi hoặc lỗ hổng bảo mật trong mã nguồn có thể bị kẻ tấn công khai thác, dẫn đến mất mát tài sản (ví dụ: Reentrancy Attacks, Flash Loan Attacks, Logic Errors, Front-running). Các altcoin mới và vốn hóa nhỏ đặc biệt dễ bị tổn thương do thiếu kiểm toán bảo mật chuyên nghiệp, mã nguồn chưa trưởng thành và một lỗ hổng có thể làm mất niềm tin hoàn toàn vào dự án, dẫn đến sự sụp đổ giá nghiêm trọng. Lời khuyên là luôn ưu tiên các dự án đã được kiểm toán bởi bên thứ ba uy tín, có chương trình bounty bug và cộng đồng phát triển tích cực.
Rủi ro thanh khoản (Liquidity Risk) là khả năng một tài sản có thể được mua hoặc bán nhanh chóng mà không gây ra sự thay đổi đáng kể về giá. Rủi ro này đặc biệt cao với altcoin vốn hóa nhỏ do thị trường mỏng (khối lượng giao dịch thấp), dẫn đến slippage (trượt giá) lớn khi thực hiện lệnh lớn. Ngoài ra, rủi ro thanh khoản còn liên quan đến Rug Pulls và Exit Scams, khi kẻ lừa đảo rút toàn bộ thanh khoản khỏi pool giao dịch, khiến token trở nên vô giá trị và nhà đầu tư không thể bán được. Ngay cả khi không phải lừa đảo, việc thoái vốn khỏi một altcoin vốn hóa nhỏ khi thị trường xấu đi có thể cực kỳ khó khăn. Bạn chỉ nên đầu tư vào các altcoin có khối lượng giao dịch và TVL đủ lớn; cẩn trọng với các dự án mới ra mắt có thanh khoản quá thấp và luôn kiểm tra lịch sử đội ngũ, kiểm toán hợp đồng thông minh.
Các altcoin tiềm năng nổi bật trong năm 2026
Năm 2026 tiếp tục chứng kiến sự phát triển mạnh mẽ của các xu hướng công nghệ trong không gian crypto, mở ra nhiều cơ hội mới cho các altcoin tiềm năng.
Xu hướng phát triển nổi bật 2026
- AI và Blockchain: Sự giao thoa giữa trí tuệ nhân tạo và công nghệ blockchain tạo ra các giải pháp đột phá.
- DePIN (Decentralized Physical Infrastructure Networks): Mạng lưới cơ sở hạ tầng vật lý phi tập trung.
- RWA (Real World Assets): Token hóa các tài sản trong thế giới thực trên blockchain.
- GameFi: Sự kết hợp giữa Game và DeFi tiếp tục thu hút sự chú ý.
- Layer 2 Solutions: Các giải pháp mở rộng quy mô cho blockchain Layer 1 vẫn là trọng tâm để cải thiện hiệu suất.

Phân tích một số altcoin tiêu biểu (Dữ liệu cập nhật gần nhất)
| Altcoin | Giá (USD) | Market Cap (Tỷ USD) | Volume 24h (Triệu USD) | Ngày cập nhật | Ghi chú chính |
|---|---|---|---|---|---|
| Stellar (XLM) | ≈ 0.167 | ≈ 5.5 | ≈ 100–120 | 19/03/2026 | Hệ thống thanh toán xuyên biên giới |
| Cardano (ADA) | 0.2453 | 8.86 | 399.82 | 31/03/2026 | Nền tảng blockchain bền vững |
| Dogecoin (DOGE) | 0.09164 | 14.08 | 1020 | 31/03/2026 | Đồng meme coin lớn, cộng đồng mạnh |
| Polygon (POL) | 0.09107 | 0.96688 | N/A | 31/03/2026 | Giải pháp mở rộng Layer 2 |
| Hedera (HBAR) | ≈ 0.10–0.13 | ≈ 4.5–5.5 | N/A | Đầu 2026 | Công nghệ Hashgraph cho doanh nghiệp |
| Near Protocol (NEAR) | 1.13 | 1.4 | N/A | 26/02/2026 | Nền tảng Web3 thân thiện |
| Synthetix (SNX) | 0.3703 | 0.1277 | N/A | 26/02/2026 | Giao thức tài sản tổng hợp |
| Chiliz (CHZ) | N/A | ≈ 0.55–0.6 | N/A | Đầu 2026 | Nền tảng token hóa thể thao |
| Pippin (PIPPIN) | 0.839 | 0.8399 | N/A | 26/02/2026 | Dự án mới, vốn hóa nhỏ |
| Stable (STABLE) | 0.035 | 0.6211 | N/A | 26/02/2026 | Dự án mới, vốn hóa nhỏ |
| Power Protocol (POWER) | 1.93 | 0.4071 | N/A | 26/02/2026 | Dự án mới, vốn hóa nhỏ |
| Kite AI (KITE) | 0.293 | 0.5283 | N/A | 26/02/2026 | Dự án mới, vốn hóa nhỏ |
Lưu ý: Các số liệu trong bảng được cập nhật theo thời điểm chúng tôi tổng hợp và chỉ mang tính tham khảo. Thị trường tiền điện tử biến động liên tục, do đó các giá trị này có thể thay đổi nhanh chóng.
Kết luận
Việc tìm hiểu kỹ lưỡng về các chiến lược đầu tư tiền ảo không chỉ gói gọn trong altcoin mà còn là cả thị trường crypto nói chung là điều cần thiết. Đồng thời, việc lựa chọn phong cách giao dịch phù hợp cũng là yếu tố then chốt để thành công.
Đầu tư altcoin trong năm 2026 là một hành trình đầy tiềm năng nhưng cũng không kém phần thách thức. Chìa khóa để thành công nằm ở việc trang bị kiến thức vững chắc, áp dụng các chiến lược đầu tư bài bản cho từng dự án, bao gồm cả việc đánh giá rủi ro pháp lý, bảo mật hợp đồng thông minh và thanh khoản. Ema Crypto luôn cam kết mang đến những thông tin và phân tích chất lượng để hỗ trợ bạn trên con đường này.
Tuyên bố miễn trừ trách nhiệm
Căn cứ Nghị quyết số 05/2025/NQ-CP ngày 9/9/2025 của Chính phủ, toàn bộ thông tin trên Emacrypto.com chỉ mang tính chất tham khảo, không phải là khuyến nghị tài chính hay tư vấn đầu tư. Nhà đầu tư cần tự nghiên cứu kỹ và chịu trách nhiệm với quyết định của mình.



