Anh em trong cộng đồng crypto chắc hẳn còn nhớ, trong năm 2023–2025, chúng ta đã mất hàng tỷ USD vì các sự cố bảo mật, với private key compromises vẫn là nguyên nhân chiếm tỷ lệ lớn nhất (thường 40-70% giá trị bị đánh cắp ở nhiều báo cáo). Private key là gì? Đó chính là chuỗi bí mật duy nhất kiểm soát hoàn toàn quyền sở hữu tài sản crypto của bạn – một khi bị lộ hoặc quản lý không an toàn, tài sản sẽ mất vĩnh viễn. Ema Crypto sẽ cùng với bạn tìm hiểu sâu hơn về bí mật đằng sau chiếc chìa khóa quyền lực này và cách bảo vệ nó an toàn tuyệt đối nhé!
Private key là gì: Giải mã chìa khóa quyền lực nhất trong crypto
Private Key (hay còn gọi là khóa riêng tư) là một đoạn mật mã cực kỳ phức tạp, duy nhất và chỉ mình bạn biết. Nó được tạo ra để cấp quyền truy cập và xác nhận bạn là chủ sở hữu của tài sản tiền điện tử trên blockchain – cái sổ cái kỹ thuật số phi tập trung mà mọi giao dịch đều được ghi lại công khai và không thể thay đổi. Đơn giản mà nói, Private Key chính là bằng chứng thép cho thấy bạn đang nắm quyền kiểm soát tài sản số của mình.
Đoạn khóa này thường là một chuỗi ký tự chữ và số ngẫu nhiên, rất dài và siêu phức tạp. Ví dụ, nó có thể là một chuỗi 256 bit nhị phân, mang lại khả năng bảo mật gần như tuyệt đối với vô số khả năng kết hợp đến mức không ai có thể đoán được.
Private Key có ba chức năng chính trong thế giới crypto. Đầu tiên, nó giúp bạn mở ví và quản lý tài sản. Thứ hai, nó dùng để ký (sign) các giao dịch, chứng minh bạn là chủ sở hữu hợp pháp và cho phép chuyển tiền. Cuối cùng, Private Key có thể giải mã các tin nhắn hoặc giao dịch được mã hóa bằng Public Key (khóa công khai) tương ứng.
Private Key không chỉ là một công cụ mật mã thông thường. Theo Investopedia, nó là nền tảng cho sự tự chủ tài chính cá nhân trong mảng tiền kỹ thuật số. Nếu bạn bảo mật Private Key tốt, không ai có thể can thiệp hoặc lấy đi tài sản của bạn.
Mối quan hệ giữa private key, public key và seed phrase
Trong thế giới crypto, Private Key không đứng một mình đâu, nó là một phần của bộ ba mật thiết cùng với Public Key và địa chỉ ví. Bên cạnh đó, Seed Phrase cũng cực kỳ quan trọng, đóng vai trò như một cơ chế khôi phục toàn diện cho ví của bạn.
Private key và public key
Public Key được tạo ra từ Private Key thông qua một thuật toán toán học một chiều. Nghĩa là, bạn có thể dễ dàng tạo Public Key từ Private Key, nhưng tuyệt đối không thể làm ngược lại. Public Key của bạn có thể chia sẻ công khai để nhận tiền, giống như việc bạn đưa số tài khoản ngân hàng của mình cho người khác vậy. Tuy nhiên, nó không thể dùng để truy cập ví hay ký giao dịch – đó là vai trò độc quyền của Private Key, giống như mã PIN thẻ ngân hàng của bạn.

Public key và địa chỉ ví
Địa chỉ ví (wallet address) là phiên bản rút gọn, dễ đọc và dễ chia sẻ hơn của Public Key. Đây là “địa chỉ” bạn đưa cho người khác khi muốn nhận tiền điện tử. Cứ hình dung Public Key là một dãy số tài khoản siêu dài, còn địa chỉ ví là một mã QR hoặc một chuỗi ký tự ngắn gọn hơn để tiện giao dịch.
Private key và seed phrase
Seed Phrase (còn gọi là cụm từ ghi nhớ hoặc cụm từ khôi phục) là một bản sao lưu dễ đọc gồm 12 hoặc 24 từ tiếng Anh. Seed Phrase dùng để tạo lại Private Key và tất cả các khóa dẫn xuất khác trong ví của bạn. Nếu bạn mất ví, quên mật khẩu hay ví bị hỏng, Seed Phrase chính là công cụ duy nhất giúp bạn khôi phục toàn bộ tài sản.
Điều quan trọng là phải hiểu rõ sự khác biệt giữa Private Key và Seed Phrase. Private Key là giá trị mật mã thực tế được dùng để ký giao dịch. Trong khi đó, Seed Phrase là một “mật khẩu tổng” để khôi phục toàn bộ “ngân hàng” (ví) của bạn. Từ Seed Phrase, bạn có thể tạo lại tất cả các Private Key của từng tài sản trong ví.
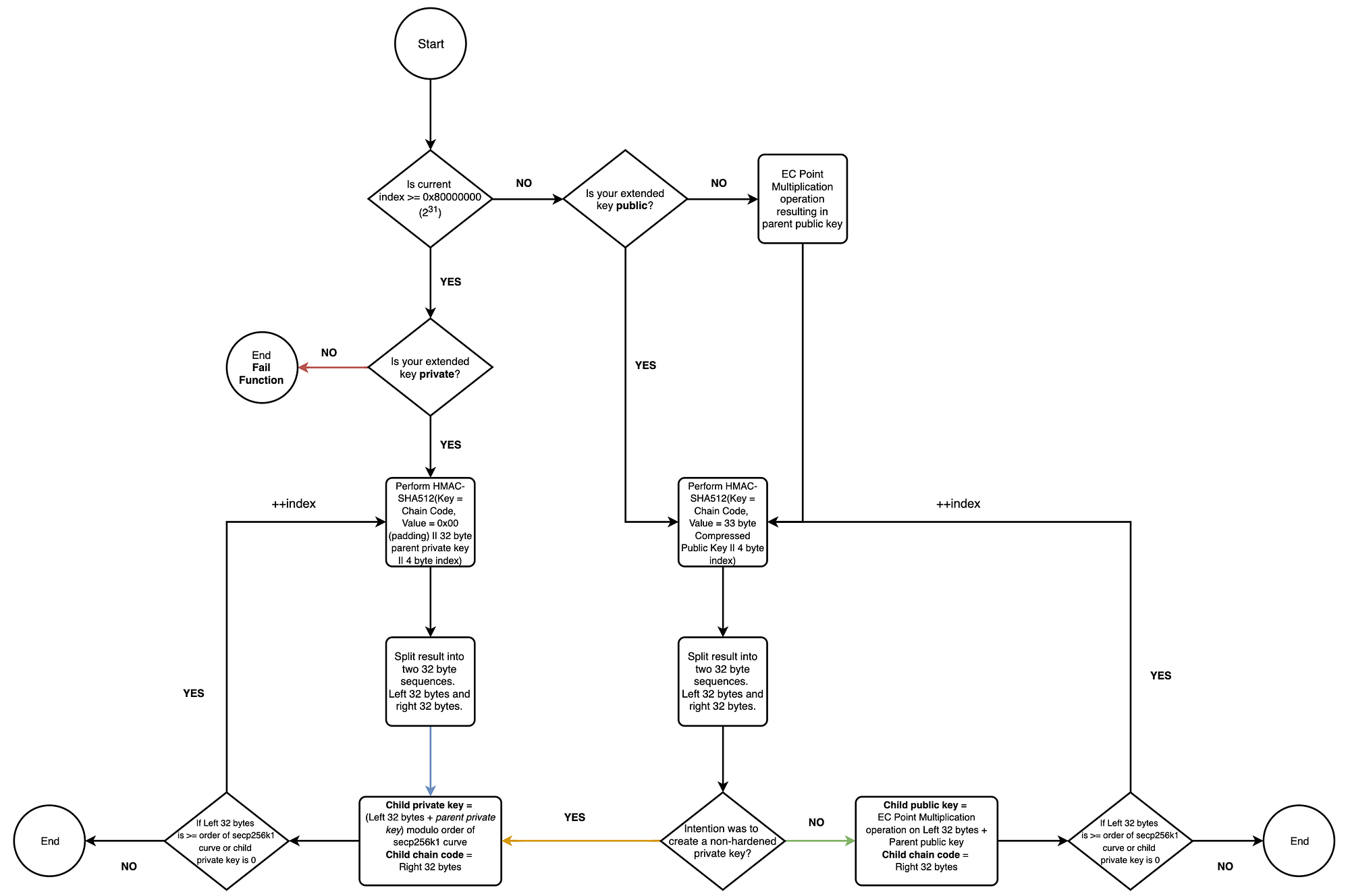
Ví HD và cơ chế tạo khóa deterministic (BIP32, BIP39, BIP44)
Để hiểu sâu hơn về cách một Seed Phrase duy nhất có thể quản lý nhiều Private Key và địa chỉ ví, chúng ta cần tìm hiểu về cơ chế Ví HD (Hierarchical Deterministic Wallets). Các ví này tuân theo các tiêu chuẩn kỹ thuật như BIP32, BIP39 và BIP44 của Bitcoin, được áp dụng rộng rãi trong hầu hết các loại ví hiện đại:
BIP39 (Mnemonic Code for Generating Deterministic Keys) định nghĩa cách tạo ra một cụm từ gồm 12 hoặc 24 từ dễ nhớ (mnemonic phrase) từ một chuỗi byte ngẫu nhiên (entropy). Cụm từ này sau đó được sử dụng để tạo ra “Master Seed” – hạt giống chính của ví.

Từ Master Seed, BIP32 (Hierarchical Deterministic Wallets) mô tả cấu trúc cây phân cấp của các khóa. Một “Master Extended Private Key” được tạo ra, từ đó vô số khóa con (child keys) có thể được tạo ra theo một đường dẫn xác định (path). Điều này cho phép ví tạo ra nhiều địa chỉ khác nhau mà không cần phải lưu trữ từng Private Key riêng lẻ. Quan trọng là, một khi bạn có Master Seed, bạn có thể tạo lại toàn bộ “cây” khóa này.
BIP44 (Multi-Account Hierarchy for Deterministic Wallets) xây dựng trên BIP32 để đề xuất một cấu trúc đường dẫn tiêu chuẩn cho các loại tiền điện tử và tài khoản khác nhau. Cấu trúc điển hình như m/purpose'/coin_type'/account'/change/address_index giúp ví sắp xếp và quản lý tài sản trên nhiều blockchain một cách có tổ chức. Cụ thể, purpose' luôn là 44' cho BIP44. coin_type' đại diện cho loại tiền điện tử (ví dụ: 0' cho Bitcoin, 60' cho Ethereum). account' cho phép người dùng có nhiều tài khoản riêng biệt trong cùng một ví. change xác định địa chỉ nhận (0) hay địa chỉ thay đổi (1). Cuối cùng, address_index là chỉ mục của địa chỉ cụ thể.
Với cơ chế này, khi bạn nhập Seed Phrase (BIP39) vào một ví tương thích, ví sẽ sử dụng nó để tạo ra Master Seed. Từ Master Seed này, dựa trên các quy tắc của BIP32 và BIP44, ví có thể tạo ra hàng tỷ Private Key và địa chỉ công khai khác nhau, nhưng tất cả đều được dẫn xuất từ một nguồn duy nhất. Điều này giúp đơn giản hóa việc quản lý và sao lưu ví cho người dùng mà vẫn duy trì tính bảo mật cao.
Cơ chế kỹ thuật của private key: Từ toán học đến bảo mật
Private Key không chỉ là một chuỗi ký tự ngẫu nhiên đâu, mà nó được tạo ra dựa trên những nguyên lý toán học phức tạp để đảm bảo tính bảo mật tối đa.
Mật mã đường cong elliptic
Nền tảng toán học cho Private Key chính là mật mã đường cong Elliptic (Elliptic Curve Cryptography – ECC). Đây là một phương pháp mã hóa cho phép tạo ra Public Key từ Private Key theo một cách một chiều như đã đề cập. Điều này có nghĩa là quá trình chuyển đổi là không thể đảo ngược, giúp bảo vệ Private Key của bạn. Một trong những thuật toán phổ biến nhất được sử dụng cho Bitcoin và nhiều blockchain khác là secp256k1.

Entropy và tính ngẫu nhiên
Tính ngẫu nhiên (entropy) là yếu tố cực kỳ quan trọng trong quá trình tạo Private Key. Private Key phải được tạo ra từ một nguồn ngẫu nhiên thật sự để không thể bị đoán hoặc bị phá vỡ. Nếu một hệ thống tạo khóa từ một số ngẫu nhiên có thể dự đoán được hoặc chất lượng thấp, kẻ tấn công có thể dễ dàng đoán ra khóa. Đây là lý do tại sao các ví điện tử uy tín luôn sử dụng các bộ tạo số ngẫu nhiên an toàn để đảm bảo tính không thể đoán trước của Private Key.
Để đảm bảo tính không thể đoán trước này, các ví điện tử không sử dụng bộ tạo số ngẫu nhiên (PRNG) thông thường mà sử dụng CSPRNG (Cryptographically Secure Pseudo-Random Number Generator). CSPRNG được thiết kế để khó dự đoán các số tiếp theo hoặc trước đó ngay cả khi biết một phần của chuỗi, và không thể suy ra “hạt giống” (seed) ban đầu. Chúng thường sử dụng các hàm băm mật mã và thuật toán mã hóa để biến đổi trạng thái nội bộ, làm cho đầu ra trở nên phức tạp và ngẫu nhiên.
Tuy nhiên, lỗi phổ biến nhất dẫn đến Private Key yếu là entropy không đủ. Nếu seed ban đầu được lấy từ một nguồn kém ngẫu nhiên (ví dụ: chỉ dựa vào thời gian hệ thống, ID tiến trình), không gian tìm kiếm khóa sẽ bị thu hẹp đáng kể. Ngoài ra, việc sử dụng các hàm PRNG không an toàn (không được thiết kế cho mục đích mật mã) hoặc các thiết bị phần cứng tạo số ngẫu nhiên bị lỗi cũng là những nguyên nhân tiềm ẩn.
Lịch sử crypto đã ghi nhận những vụ việc đáng tiếc do lỗ hổng entropy. Nổi bật là lỗ hổng Bitcoin J/Java vào năm 2013, khi một lỗi trong việc triển khai Java SecureRandom trên một số phiên bản Android đã dẫn đến việc tạo ra các Private Key với entropy thấp. Ước tính hàng triệu đô la Bitcoin đã bị đánh cắp từ các ví bị ảnh hưởng. Tương tự, một lỗ hổng vào năm 2014 cũng đã ảnh hưởng đến một số người dùng ví Blockchain.info (nay là Blockchain.com).
Quy trình ký giao dịch
Khi bạn muốn gửi tiền điện tử, Private Key của bạn sẽ được sử dụng để ký vào giao dịch. Quá trình này tạo ra một chữ ký số độc nhất. Chữ ký số này không chỉ chứng minh rằng bạn là chủ sở hữu hợp pháp của tài sản mà còn xác nhận giao dịch là hợp lệ và được ủy quyền bởi bạn trên blockchain. Điều này đảm bảo tính toàn vẹn và không thể chối cãi của mọi giao dịch.
Thảm kịch mất private key: Bài học đắt giá trong lịch sử crypto
Sức mạnh của Private Key đi kèm với trách nhiệm to lớn, và lịch sử crypto đã chứng minh điều này bằng những bài học vô cùng đắt giá. Việc mất Private Key đồng nghĩa với việc mất toàn bộ tài sản, không có cách nào để khôi phục. Ai đã từng trải qua thì mới thấm thía điều này!
Thống kê thiệt hại gây sốc
Theo các báo cáo về tội phạm crypto, hàng tỷ USD tiếp tục bị mất trong các sự cố bảo mật liên quan đến tiền điện tử hàng năm. Riêng năm 2023, tổng thiệt hại đã vượt mốc 1,7 tỷ USD. Đặc biệt, trong Quý 1 năm 2024, lĩnh vực tài chính phi tập trung (DeFi) đã chứng kiến sự gia tăng đáng kinh ngạc về thiệt hại do các lỗ hổng bảo mật, bao gồm cả Private Key bị xâm phạm, với tổng thiệt hại hàng trăm triệu USD.

Một số ví dụ nổi bật gần đây (năm 2024 và 2025) mà anh em có thể tham khảo:
- Vụ tấn công phishing liên quan đến Blast (tháng 2 năm 2024): Một người dùng đã mất khoảng 4,3 triệu USD thông qua một địa chỉ được liên kết với Blast do một vụ tấn công phishing tinh vi.
- Trường hợp lừa đảo của “0xngmi” (đồng sáng lập DefiLlama – tháng 2 năm 2024): 0xngmi đã mất khoảng 600.000 USD trong một vụ tấn công phishing. Kẻ tấn công đã gửi một email giả mạo chứa phần mềm độc hại, và khi nạn nhân nhấp vào một liên kết, kẻ tấn công đã có thể truy cập vào ví.
- Mất NFT và ETH qua liên kết độc hại (tháng 1 năm 2024): Một người dùng đã báo cáo mất một số lượng lớn NFT và ETH sau khi tương tác với một liên kết độc hại trên Discord. Kẻ tấn công đã sử dụng kỹ thuật phishing phức tạp để lừa người dùng ký các giao dịch độc hại, dẫn đến việc tài sản bị chuyển đi.
Case study nổi bật: Vụ hack Poly Network 2021
Một trong những vụ hack lớn nhất trong lịch sử crypto là Poly Network vào năm 2021, với hơn 600 triệu USD đã bị mất. Vụ việc này nhấn mạnh tầm quan trọng của việc quản lý Private Key an toàn và lỗ hổng trong các hợp đồng thông minh. Kẻ tấn công đã khai thác một lỗ hổng trong hợp đồng thông minh, cho phép chúng truy cập và sử dụng Private Key để chuyển tài sản. Bạn có thể tìm hiểu thêm về vụ việc này qua tin tức của CoinDesk.
Các kiểu tấn công private key phổ biến
Kẻ gian ngày càng tinh vi trong việc tìm cách đánh cắp Private Key của bạn. Dưới đây là một số phương thức tấn công phổ biến mà bạn cần biết để phòng tránh, đừng để bị FUD mà mất cảnh giác nhé:
Tấn công phi kỹ thuật (Social Engineering) là các hình thức lừa đảo nhằm thao túng tâm lý nạn nhân để họ tự nguyện tiết lộ thông tin nhạy cảm. Ví dụ điển hình là lừa đảo qua email (phishing), tin nhắn giả mạo hoặc giả danh nhân viên hỗ trợ từ các dự án crypto uy tín để yêu cầu Seed Phrase hoặc Private Key của bạn.
Phần mềm độc hại (Malware) là các loại virus, trojan hoặc phần mềm gián điệp có thể được cài cắm vào máy tính hoặc điện thoại của bạn. Chúng được thiết kế để lục soát các tệp, tài liệu, bản sao lưu đám mây và lịch sử trò chuyện nhằm tìm kiếm và đánh cắp Seed Phrase hay Private Key đã lưu trữ.
Lưu trữ trực tuyến không an toàn là việc để Private Key hoặc Seed Phrase trên các thiết bị kết nối Internet (máy tính, điện thoại, email, dịch vụ đám mây, các ứng dụng ghi chú online) khiến chúng dễ bị tấn công mạng. Một khi thiết bị bị xâm nhập, kẻ tấn công có thể dễ dàng truy cập vào các thông tin này.
Rủi ro từ môi trường hệ điều hành (OS-level) và zero-day
Ngay cả khi bạn nghĩ rằng Private Key của mình an toàn trên một thiết bị (ví dụ: ví nóng trên máy tính cá nhân), vẫn tồn tại những rủi ro nghiêm trọng từ môi trường hệ điều hành (OS-level exploits) hoặc các lỗ hổng zero-day.
Các cuộc tấn công ở cấp độ hệ điều hành, đặc biệt là phần mềm gián điệp cấp kernel (kernel-level spyware) hoặc rootkit, có thể hoàn toàn vượt qua các biện pháp bảo mật của phần mềm ví nóng. Khi kẻ tấn công có quyền truy cập cấp kernel, chúng có thể đọc trực tiếp dữ liệu từ bộ nhớ RAM nơi Private Key có thể tạm thời được tải. Chúng cũng có thể ghi lại mọi thao tác bàn phím (keylogging), bao gồm các passphrase hoặc PIN. Kẻ tấn công có khả năng chụp ảnh màn hình để thu thập Seed Phrase hoặc Private Key hiển thị và thao túng hoạt động của ứng dụng ví để chuyển tiền đến địa chỉ của kẻ tấn công.
Lỗ hổng Zero-day là những lỗi phần mềm chưa được biết đến hoặc chưa được vá bởi nhà phát triển. Nếu một kẻ tấn công phát hiện và khai thác lỗ hổng zero-day trong hệ điều hành (Windows, macOS, Linux, Android, iOS), trình duyệt web hoặc các thư viện mà ví nóng sử dụng, chúng có thể giành quyền kiểm soát thiết bị hoặc đánh cắp dữ liệu nhạy cảm, bao gồm cả Private Key.
Thiếu chủ quyền tài chính
Câu nói “Not your keys, not your coins” (Không có khóa riêng tư, không phải tiền của bạn) chính là lời cảnh báo mạnh mẽ nhất mà anh em trader hay dùng. Nếu bạn không nắm giữ và kiểm soát Private Key của mình, bạn không thực sự sở hữu tài sản đó đâu. Đây là trường hợp khi bạn lưu trữ tiền điện tử trên các sàn giao dịch tập trung (CEX) mà không tự quản lý ví phi tập trung (non-custodial wallet). Lúc này, sàn giao dịch mới là người giữ Private Key của bạn, và bạn phụ thuộc hoàn toàn vào chính sách bảo mật và khả năng thanh khoản của họ.
Rủi ro pháp lý và tuân thủ: Tự chủ đi đôi với trách nhiệm
Việc tự quản lý Private Key mang lại quyền tự chủ cao nhất nhưng cũng đi kèm với rủi ro pháp lý ngày càng phức tạp do sự phát triển của các quy định KYC/AML (Know Your Customer/Anti-Money Laundering) trên toàn thế giới.
Các cơ quan quản lý toàn cầu, đặc biệt là Lực lượng Đặc nhiệm Hành động Tài chính (FATF), đã và đang thúc đẩy các quốc gia thành viên áp dụng các quy tắc “Travel Rule” đối với các giao dịch tiền điện tử. Điều này yêu cầu các sàn giao dịch và nhà cung cấp dịch vụ tài sản ảo (VASP) thu thập và chia sẻ thông tin về người gửi và người nhận đối với các giao dịch vượt quá một ngưỡng nhất định.
Ảnh hưởng đến người dùng tự quản lý là khi bạn chuyển tài sản từ ví tự quản lý sang một sàn giao dịch tập trung (CEX), CEX có thể yêu cầu thông tin xác minh nguồn gốc của tài sản (Proof of Funds) hoặc thông tin KYC bổ sung về ví tự quản lý đó. Nếu không thể cung cấp thông tin này, tài sản của bạn có thể bị giữ lại hoặc đóng băng. “Sunrise Issue” là thách thức mà các nhà quản lý đang đối mặt trong việc áp dụng Travel Rule cho các giao dịch giữa CEX và ví tự quản lý, khi CEX không thể dễ dàng xác định danh tính của chủ sở hữu ví tự quản lý.
Hiện tại (tháng 3 năm 2026), Việt Nam chưa có khung pháp lý toàn diện và rõ ràng về tiền điện tử và các hoạt động liên quan. Tuy nhiên, các giao dịch tài chính liên quan đến tiền điện tử vẫn có thể chịu sự giám sát theo các quy định hiện hành về chống rửa tiền và tài trợ khủng bố. Nếu trong tương lai Việt Nam áp dụng các quy định chặt chẽ hơn về KYC/AML đối với tiền điện tử, người dùng có thể gặp khó khăn hoặc rủi ro pháp lý khi cố gắng chuyển tài sản từ ví tự quản lý chưa được xác minh danh tính sang các sàn giao dịch tập trung hoạt động hợp pháp.
Các ví tự quản lý cũng có thể bị ảnh hưởng bởi các lệnh trừng phạt quốc tế. Ví dụ, Bộ Tài chính Hoa Kỳ (OFAC) đã đưa một số địa chỉ ví tiền điện tử vào danh sách đen do có liên quan đến các hoạt động bất hợp pháp hoặc các quốc gia bị trừng phạt. Mặc dù Private Key cho phép tự quản lý, việc tương tác với các thực thể bị trừng phạt có thể dẫn đến rủi ro pháp lý nghiêm trọng.
Bảo vệ private key an toàn tuyệt đối: Hướng dẫn từ A-Z
Bảo vệ Private Key là trách nhiệm của mỗi cá nhân chúng ta, và việc này đòi hỏi sự cẩn trọng cũng như kiến thức đúng đắn. Dưới đây là những hướng dẫn thực hành quan trọng để bạn giữ an toàn cho kho báu crypto của mình.
Tiêu chuẩn vàng: Ví cứng (hardware wallet)
Ví cứng (hardware wallet) là phương pháp lưu trữ Private Key an toàn nhất hiện nay, được coi là tiêu chuẩn vàng trong bảo mật crypto. Các thiết bị như Ledger hay Trezor được thiết kế để lưu trữ Private Key của bạn hoàn toàn ngoại tuyến (offline). Điều này giúp chúng miễn nhiễm với các mối đe dọa trực tuyến như phần mềm độc hại hay lừa đảo. Khóa riêng tư không bao giờ rời khỏi thiết bị, ngay cả trong quá trình bạn ký giao dịch.

- Ledger (ví dụ: Ledger Nano S Plus, Ledger Nano X):
- Điểm mạnh: Sử dụng chip Secure Element (SE) được chứng nhận bảo mật cao, hỗ trợ đa dạng tài sản và tích hợp sâu với dApps thông qua ứng dụng Ledger Live. Thiết kế nhỏ gọn, hiện đại.
- Điểm yếu: Phần chính của firmware trên chip SE là mã nguồn đóng, gây lo ngại về khả năng kiểm tra. Từng gặp vụ rò rỉ dữ liệu khách hàng (2020) không ảnh hưởng đến Private Key nhưng làm giảm lòng tin về quyền riêng tư.
- Xu hướng: Tiếp tục cải thiện tích hợp dApps, hỗ trợ blockchain mới và nâng cao trải nghiệm người dùng.
- Trezor (ví dụ: Trezor Model One, Trezor Model T):
- Điểm mạnh: Mã nguồn mở hoàn toàn cho cả phần cứng và phần mềm, mang lại sự minh bạch và khả năng kiểm toán tối đa từ cộng đồng. Lịch sử bảo mật vững chắc và tập trung vào chức năng. Trezor đã lên tiếng phản đối cách tiếp cận của SEC đối với tiền điện tử, thể hiện lập trường mạnh mẽ về quyền riêng tư người dùng.
- Điểm yếu: Không sử dụng chip Secure Element, dựa vào mã nguồn mở và kiến trúc bảo mật. Hỗ trợ tài sản có thể ít đa dạng hơn Ledger.
- Xu hướng: Tập trung vào bảo mật mã nguồn mở, tích hợp các tính năng như Shamir Backup.
Cả Ledger và Trezor đều là những lựa chọn ví cứng tuyệt vời. Lựa chọn giữa hai loại này thường phụ thuộc vào ưu tiên cá nhân: Ledger với Secure Element và tích hợp dApps rộng rãi, hoặc Trezor với triết lý mã nguồn mở hoàn toàn và sự minh bạch.
Các phương pháp lưu trữ an toàn khác (cold storage)
Cold storage (lưu trữ lạnh) là bất kỳ phương pháp nào giữ Private Key ngoại tuyến. Ngoài ví cứng, bạn có thể cân nhắc các cách sau, nhưng phải cẩn thận hơn nhiều:
Ví giấy (Paper Wallet) là việc in Private Key và địa chỉ ví ra giấy. Ưu điểm là hoàn toàn offline, nhưng nhược điểm là cực kỳ dễ bị hư hỏng (cháy, nước), mất mát hoặc bị đánh cắp vật lý. Mình không khuyến khích dùng cách này cho tài sản lớn.
Các ví lạnh khác là sử dụng USB không kết nối mạng hoặc máy tính chuyên biệt chỉ dùng để lưu trữ Private Key và không bao giờ kết nối Internet. Cách này đòi hỏi kiến thức kỹ thuật khá.
Nguyên tắc chung là: Tuyệt đối không lưu trữ Private Key hoặc Seed Phrase trên bất kỳ thiết bị hay nền tảng nào có kết nối Internet. Điều này bao gồm email, dịch vụ đám mây, ứng dụng ghi chú trên điện thoại, hoặc các ổ đĩa máy tính thông thường.
Quy tắc không bao giờ làm
Để tránh những rủi ro đáng tiếc, hãy ghi nhớ những quy tắc “không bao giờ làm” sau:
Không bao giờ chia sẻ Private Key hay Seed Phrase của bạn với bất kỳ ai, dưới bất kỳ hình thức nào. Ngay cả Ema Crypto hay đội ngũ hỗ trợ của bất kỳ dự án nào cũng sẽ không bao giờ yêu cầu thông tin này đâu.
Không bao giờ nhập Seed Phrase hoặc Private Key vào các trang web lạ, email lừa đảo hoặc các ứng dụng không rõ nguồn gốc. FOMO quá mà click linh tinh là đi cả chì lẫn chài đấy.
Luôn kiểm tra kỹ địa chỉ URL của website trước khi thực hiện bất kỳ thao tác nào liên quan đến ví hoặc Private Key.
Các mẹo bảo mật nâng cao
Để tăng cường bảo mật cho Private Key, bạn có thể áp dụng một số mẹo nâng cao sau đây, đây là kinh nghiệm xương máu của nhiều anh em đấy:
Sao lưu Seed Phrase vật lý: Sau khi sao chép Seed Phrase, hãy viết nó ra giấy hoặc khắc lên kim loại. Sau đó, lưu trữ bản sao này ở nhiều nơi an toàn khác nhau, có khả năng chống cháy hoặc chống nước.
Multisig (Đa chữ ký): Đối với các tài sản lớn hoặc tổ chức, việc sử dụng ví Multisig là một lựa chọn tuyệt vời. Ví Multisig yêu cầu nhiều Private Key để ủy quyền một giao dịch, giúp phân tán rủi ro.
Sử dụng Passphrase (từ thứ 25) nếu ví hỗ trợ: Một số ví cho phép bạn thêm một từ thứ 25 làm mật khẩu phụ cho Seed Phrase của mình. Điều này tăng cường bảo mật đáng kể, ngay cả khi Seed Phrase 24 từ của bạn bị lộ, kẻ tấn công vẫn không thể truy cập tài sản.
Các mô hình quản lý khóa tiên tiến: Multi-sig và MPC
Với sự phát triển không ngừng của công nghệ blockchain, các mô hình quản lý khóa tiên tiến đang dần xuất hiện, mang lại giải pháp bảo mật linh hoạt và mạnh mẽ hơn so với Private Key truyền thống, đặc biệt cho các tổ chức và người dùng có giá trị tài sản lớn.

| Tính năng / Giải pháp | Private Key truyền thống (ECDSA) | Ví Multisig (Smart Contract-based) | Ví MPC (Multi-Party Computation) |
|---|---|---|---|
| Cơ chế quản lý khóa | Một khóa bí mật duy nhất kiểm soát tài sản. | Yêu cầu nhiều khóa và chữ ký để thực hiện giao dịch (ví dụ: 2 trong 3). | Chia khóa bí mật thành các mảnh được giữ bởi nhiều bên, không bên nào biết toàn bộ khóa. |
| Điểm lỗi duy nhất (SPOF) | Có (nếu Private Key bị lộ, tài sản mất hoàn toàn). | Không (cần nhiều khóa bị lộ mới có thể mất tài sản). | Không (ngay cả khi một số bên bị lộ, khóa gốc vẫn an toàn). |
| Khả năng khôi phục | Khó hoặc không thể nếu khóa bị mất vĩnh viễn (trừ khi có backup). | Có thể khôi phục nếu một số khóa còn lại vẫn an toàn. | Tùy thuộc vào thiết lập, thường có cơ chế khôi phục phức tạp hơn. |
| Chi phí giao dịch | Thấp nhất. | Cao hơn do cần thực hiện logic smart contract phức tạp hơn. | Cao hơn do quá trình tính toán phân tán. |
| Ứng dụng chính | Cá nhân, người dùng muốn toàn quyền kiểm soát, giao dịch nhanh. | Tổ chức, quỹ, doanh nghiệp, bảo mật cao cấp cho cá nhân. | Tổ chức, dịch vụ lưu ký, người dùng cần bảo mật cấp doanh nghiệp mà không muốn lộ danh tính các bên. |
| Độ phức tạp kỹ thuật | Thấp. | Trung bình (cần hiểu về smart contract). | Cao (liên quan đến mật mã học phức tạp). |
| Ví dụ | MetaMask, Trust Wallet (tài khoản đơn). | Safe (trước đây là Gnosis Safe), Argent (một số tính năng). | Fireblocks, Coinbase Prime (sử dụng MPC). |
Ví Multisig (Multi-signature) tăng cường bảo mật bằng cách phân tán quyền kiểm soát. Một giao dịch chỉ được thực hiện khi có đủ số lượng chữ ký từ các Private Key đã được định trước (ví dụ: 2 trong 3, 3 trong 5). Các ví như Safe (trước đây là Gnosis Safe) đã trở thành tiêu chuẩn cho việc quản lý kho bạc hoặc quỹ phát triển của các tổ chức. Mặc dù dữ liệu on-chain trực tiếp về xu hướng dịch chuyển Private Key sang Multisig chưa được tổng hợp cụ thể, sự tăng trưởng của các ví multisig trong không gian DeFi và tổ chức cho thấy mức độ chấp nhận cao.
Ví MPC (Multi-Party Computation) phân chia Private Key thành nhiều mảnh, và mỗi bên chỉ giữ một mảnh. Không một bên nào biết toàn bộ khóa, và giao dịch được thực hiện bằng cách các bên cùng nhau tính toán mà không cần tiết lộ mảnh khóa của mình. Điều này loại bỏ điểm lỗi duy nhất của Private Key truyền thống mà không yêu cầu nhiều chữ ký trên blockchain như Multisig, mang lại sự linh hoạt và hiệu quả hơn. Các nhà cung cấp ví như Fireblocks và Coinbase Prime là những ví dụ nổi bật, đặc biệt được các tổ chức và dịch vụ lưu ký tin dùng. Sự kiện EIP-4337 trên Ethereum mainnet (tháng 3 năm 2023) cũng mở đường cho ví Account Abstraction (AA) hoặc ví thông minh, cho phép các tính năng bảo mật tiên tiến như social recovery (khôi phục ví qua người thân) hoặc các quy tắc giao dịch tùy chỉnh, đang dần được chấp nhận với gần 1 triệu giao dịch thông qua EIP-4337 trong tháng 1 năm 2024. Bạn có thể tìm hiểu thêm về xu hướng này qua các báo cáo chuyên sâu của Nansen.
Kế hoạch kế thừa và chuyển giao tài sản crypto an toàn
Một khía cạnh thường bị bỏ qua nhưng vô cùng quan trọng là làm thế nào để chuyển giao hoặc kế thừa Private Key và Seed Phrase an toàn trong trường hợp khẩn cấp hoặc tử vong của chủ sở hữu. Các giải pháp đang phát triển để giải quyết vấn đề này mà không làm tăng rủi ro bảo mật hàng ngày:
Giải pháp Chia sẻ khóa Shamir (Shamir’s Secret Sharing – SSS) cho phép chia Seed Phrase hoặc Private Key thành nhiều phần (shares). Để khôi phục khóa gốc, cần có một số lượng phần nhất định (ví dụ: 3 trên 5 phần). Trezor Model T hỗ trợ Shamir Backup cho phép bạn phân phát các phần cho những người đáng tin cậy (thành viên gia đình, luật sư) được lưu trữ ở các địa điểm an toàn khác nhau. Ưu điểm của phương pháp này là phân tán rủi ro, không có điểm lỗi duy nhất.
Ví Đa chữ ký (Multi-signature Wallets – Multi-sig) là việc thiết lập ví yêu cầu nhiều Private Key để ký một giao dịch (ví dụ: ví 2/3). Đây là lựa chọn lý tưởng cho kế hoạch thừa kế, nơi bạn có thể chỉ định người thân là những người ký kết, đảm bảo tài sản chỉ được chuyển khi có sự đồng ý của nhiều bên.
Dịch vụ Kế hoạch Thừa kế Crypto (Crypto Estate Planning Services) là các công ty chuyên biệt giúp bạn tạo một kế hoạch toàn diện cho tài sản tiền điện tử, bao gồm lưu trữ an toàn thông tin và hướng dẫn chuyển giao cho người thừa kế. Rủi ro của phương pháp này là cần tin tưởng vào bên thứ ba và xác minh độ uy tín.
Lưu trữ Ngoại tuyến an toàn (Offline Cold Storage) với hướng dẫn là việc lưu trữ Seed Phrase hoặc Private Key trong ví cứng hoặc trên giấy, đặt trong két sắt an toàn tại ngân hàng hoặc một địa điểm vật lý an toàn khác. Kèm theo một văn bản hướng dẫn rõ ràng (trong di chúc hoặc tài liệu riêng biệt) về cách truy cập và chuyển giao tài sản, bao gồm các PIN, passphrase hoặc hướng dẫn sử dụng ví cứng.
Giải pháp Kế thừa thông qua Smart Contract (Account Abstraction) là với sự phát triển của AA, ví thông minh có thể được lập trình với các quy tắc kế thừa tùy chỉnh. Ví dụ, một ví có thể được thiết lập để tự động chuyển tài sản cho một địa chỉ được chỉ định sau một khoảng thời gian không hoạt động, hoặc khi nhận được xác nhận từ một tập hợp người được ủy quyền. Hiện tại vẫn đang trong giai đoạn phát triển và áp dụng.
Để không làm tăng rủi ro bảo mật hàng ngày, hãy luôn tuân thủ nguyên tắc không bao giờ chia sẻ toàn bộ Seed Phrase hoặc Private Key và kết hợp các phương pháp lưu trữ an toàn. Quan trọng hơn, hãy cập nhật di chúc và các tài liệu kế hoạch tài sản của mình để bao gồm tài sản kỹ thuật số, đồng thời giáo dục người thừa kế về cách truy cập và quản lý an toàn.
Kết luận
Private Key không chỉ là một khái niệm kỹ thuật khô khan, mà là trung tâm của mọi hoạt động tài chính trong thế giới crypto, là “chìa khóa vàng” định đoạt chủ quyền tài sản của bạn. Việc hiểu rõ Private Key là gì, cách thức nó hoạt động, và quan trọng nhất là cách bảo vệ nó an toàn tuyệt đối, là điều kiện tiên quyết để bạn thực sự làm chủ kho báu kỹ thuật số của mình. Đừng để mình trở thành nạn nhân của những vụ mất mát hàng tỷ USD. Hãy hành động ngay hôm nay để bảo vệ tương lai tài chính phi tập trung của bạn!
Tuyên bố miễn trừ trách nhiệm
Căn cứ Nghị quyết số 05/2025/NQ-CP ngày 9/9/2025 của Chính phủ, toàn bộ thông tin trên Emacrypto.com chỉ mang tính chất tham khảo, không phải là khuyến nghị tài chính hay tư vấn đầu tư. Nhà đầu tư cần tự nghiên cứu kỹ và chịu trách nhiệm với quyết định của mình.



